研究机构 | 零壹智库
编审|赵金龙
作者|张卓君 张安琪 余资耀
以下为报告节选,点击文末“阅读原文”,查看完整版报告。
根据零壹智库发布的《元宇宙场景应用探索报告2022》,元宇宙产业大致分为基础底层技术、终端入口、交互生成、场景应用几个层级。目前,国内已经初步建立起完整的元宇宙产业生态,各层级均有数十家代表性企业抢滩布局,而腾讯、华为、阿里、字节跳动等科技巨头已有布局元宇宙全产业链态势。
元宇宙已经从概念走向前台,从技术驱动到资本介入再到政策支持,每一步都不可或缺。随着元宇宙产业的迅猛发展,国家和各地的相关支持政策也在加快跟进,抢占元宇宙的先发优势。9月下旬以来,元宇宙相关的政策愈加密集(至少15个),其中河南成为继上海之后,全国第二个从省级层面印发元宇宙专项行动计划的地区;西安也首次提及“紧跟元宇宙浪潮”。此外,工信部工业文化发展中心牵头成立工业元宇宙协同发展组织,并发布《工业元宇宙三年行动计划(2022-2025年)》。
据零壹智库不完全统计,截至2022年11月7日,全国已有15个省级(含直辖市,下同)单位及23个市级单位发布了约80项明确支持元宇宙产业的政策。(购买报告可获取EXCEL版政策信息)
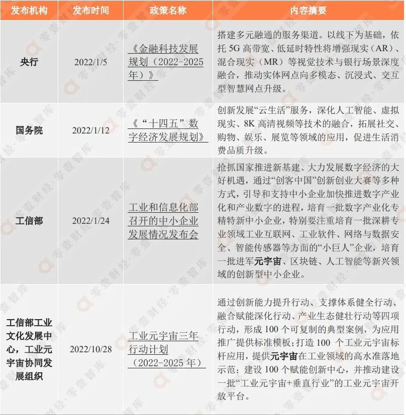
一、全国层面:工信部及政协委员多次提及,工业元宇宙先行
2022年1月,中国人民银行发布《金融科技发展规划(2022-2025年)》,提出将增强现实(AR)、混合现实(MR)等视觉技术与银行场景深度融合,推动实体网点向多模态、沉浸式、交互型智慧网点升级。
1月12日,国务院正式发布《“十四五”数字经济发展规划》,虽然没有直接点出“元宇宙”这个关键词,但明确表示要创新发展“云生活”服务,深化人工智能、虚拟现实等技术的融合,拓展社交、购物、娱乐、展览等领域的应用。
1月24日,工信部中小企业局局长梁志峰在中小企业发展情况发布会上表示,要培育一批进军元宇宙、区块链、人工智能等新兴领域的创新型中小企业,这是中央部委首次对外提到元宇宙。
2022年10月28日,工信部工业文化发展中心牵头、联合工业元宇宙领域的社会团体及行业龙头骨干企业共同发起成立工业元宇宙协同发展组织,并发布了《工业元宇宙三年行动计划(2022-2025年)》。计划提出3年实现“三个100”的目标,着力推动工业元宇宙的技术储备、标准研制、应用培育和生态构建全方位健康发展。
表1:全国层面元宇宙产业政策汇总
数据来源:零壹智库
二、直辖市:上海全方位密切支持,北京、重庆出台区域政策
直辖市层面,上海、北京和重庆合计发布13项元宇宙相关政策。其中,上海数量最多(10项),时间最早,2021年底就提出“加强元宇宙底层核心技术基础能力的前瞻研发”。2022年6月底,《上海市培育“元宇宙”新赛道行动方案(2022―2025年)》发布,这是全国第一次从省级层面印发的元宇宙专项行动计划。
表2:直辖市层面元宇宙产业政策汇总
(展示部分)
数据来源:各地政府机构,零壹智库
三、其他省份:山东、江西决心强,中西部省份相继跟进
目前有14个省份出台了28项政策明确支持元宇宙产业的发展,其中山东有5条政策反超江西,浙江、黑龙江紧随其后,各自发布了3条政策。浙江还是最早发布相关政策布局元宇宙产业的省份。
此外,也有不乏以旅游为主、经济实力较薄弱的省份,如贵州、吉林、云南、广西等,以期以“元宇宙”等产业为突破口,强化本省数字技术及数字经济实力,完成数字化转型。
表3:省级层面(除直辖市)元宇宙产业政策汇总
(展示部分)
数据来源:各地政府机构,零壹智库
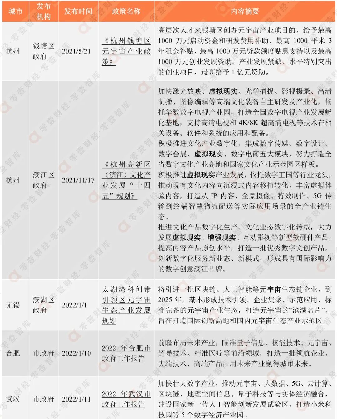
四、重点城市:无锡、深圳抢跑,粤港澳大湾区超前布局加速落地
20个市级行政单位及有关部门出台了明确支持元宇宙产业发展的相关规划或政策,总数达35项。其中,7个城市已规划元宇宙产业并写入政府工作报告。成都及杭州拱墅区率先分解政府工作,并细化责任单位;其他5地区尚未形成元宇宙产业的具体发展方案。
广州南沙、珠海横琴、深圳前海是《粤港澳大湾区发展规划纲要》明确的三个重大合作平台,三地在元宇宙产业上协同布局,也有利于推进这一新兴业态更好更快发展。
表4:市级行政单位及有关部门元宇宙产业政策汇总
(展示部分)
数据来源:各地政府工作报告,零壹智库
以上为报告节选,点击文末“阅读原文”,查看完整版报告。
End.
(点击图片,参与评选案例征集)
点击“阅读原文”,获取完整版报告。
伊甸园真容现世新疆于阗

			    	微信扫一扫打赏
			    
			    	支付宝扫一扫打赏	
			    
