第一章 行业概况
1.1 定义
数字孪生是利用物理模型、传感器更新、运行历史等数据,集成多学科、多物理量、多尺度、多概率的仿真过程,在虚拟空间中完成映射,从而反映相对应的实体装备的全生命周期过程。即针对物理实体在虚拟世界中1:1重建一个“数字孪生体”。实际应用例如视频化社交、视频会议、直播等内容。视频内容以及参与者都是真实的,而直播和会议的空间是虚拟的,参与者能够通过互动、打赏等手段影响这一虚拟场景。
图 数字孪生行业生命周期过程

资料来源:资产信息网 千际投行 东方财富网
1.2 本质
数字孪生的本质是信息建模,旨在为现实世界中的物理对象在数字虚拟世界中构建完全一致的数字模型,但数字孪生所涉及的信息建模不再是基于传统的基本信息传输格式。
与传统建模相比,难度和应用效果呈指数级增长。主要表现在数字抽象描述难度和应用效果呈指数级增长。主要表现在数字孪生可以有多个变化,即根据不同的用途和场景构建不同形式的数字模型。
1.3 特征
(1)虚拟现实映射:数字孪生技术要求数字空间中物理对象的数字表示,现实世界中的物理对象和数字空间中的孪生可以实现双向映射、数据连接和状态交互;
(2)实时同步:基于实时传感等多种数据的获取,孪生可以全面、准确、动态地反映物理对象的状态变化,包括外观、性能、位置、异常等;
(3)共生演变:在理想状态下,数字双的映射和同步状态应涵盖双对象从设计、生产、运营到报废的全生命周期,双对象应随着双对象的生命周期进程不断演变和更新;
(4)闭环优化:建立孪生的最终目的是通过描述物理实体的内在机制、分析规律、洞察趋势,形成基于分析和模拟的优化指令或策略,实现物理实体决策优化功能的闭环。
1.4 现状
数字孪生是在数据整合分析基础上,构建与物理实体相对应的平行虚拟实体,并最终实现虚拟实体对物理实体的反哺赋能。作为数字经济及产业元宇宙发展的重要抓手,近年来我国数字孪生行业开始受到广泛关注,但整体尚处于起步阶段,发展时间较短。
未来,随着政策环境优化、技术演进以及行业标准和体系逐步成熟,数字孪生应用场景广度和深度将进一步拓展,推动行业市场规模迅速增长。根据IDC数据,预计到2025年,全球数字孪生市场规模将增至264.6亿美元,2020-2025年CAGR高达38.35%。

作为实现虚实融合重要的复合技术,数字孪生在各行业的需求日益高涨,目前已被广泛应用于智慧城市、智能制造、智慧医疗等诸多领域。其中,数字孪生在智慧城市中的应用不断拓展深化,主要基于遥感、传感器等技术实现城市全要素数据汇集,构建城市数字孪生体,并运用大数据、人工智能、云计算等技术提高其精确度,最终帮助实现交通、气候环境、仓储物流等社会民生的有效监测及治理。
近年来,我国智慧城市市场规模日益扩大,将带动数字孪生的进一步发展。通过对城市数据的全域标识、状态感知、实时分析,来实现城市的模拟、监控以及控制,解决城市规划、管理、服务过程中的问题。

资料来源:资产信息网 千际投行 东昊证券研究院
1.5 应用
数字孪生(Digital Twin)技术正被广泛地应用于工业制造、工程建设、智慧城市、汽车驾驶、政府机构、医学分析及文旅创意等诸多领域。数字孪生是一种“能将物理世界和数字世界打通实现虚实融合”的复合技术,未来它的发展潜力巨大。
数字孪生具有将虚拟空间和物理实体紧密融合的特点,在5G技术下,数字孪生将更容易落地。
在工业领域,数字孪生的使用将大幅推动产品在设计、生产、维护及维修等环节的变革。通过数字孪生技术,不仅能够对工厂设备进行监测,实现故障预判和及时维修,还可以实现远程操控、远程维修,极大降低运营成本,提高安全性。
在医疗领域,个人的健康监测与管理通过数字孪生可以更清楚地了解身体的变化,对疾病做出及时预警。未来可通过各种新型医疗检测和扫描仪器以及可穿戴设备,完美地复制出一个数字化身体。通过追踪这个数字化身体的运动与变化,来更好地进行健康监测和管理。
在智慧城市领域,无人机群将为城市提供基于图像扫描的城市数字模型,使街道、社区、娱乐、商业等各功能模块都可拥有数字模型,便于人类对城市智慧化管理。
第二章 商业模式和技术发展
2.1 数字孪生产业链
由基础层、中间层和应用层三部分组成
(1)基础层:主要包括芯片、传感器、监控设备等硬件设备以及网络、算力等基础要素,负责数字孪生数据采集和网络发送。目前,传感器领域仍由美、日、德企业主导,中国本土企业市场份额较小;监控设备领域,国产品牌具有一定优势,海康威视作为行业龙头企业,曾提出“物信融合”的架构体系,引领监控设备智能化转型。
(2)中间层:包括数据互动、模型构建、仿真模拟和共性应用。其中,数据互动负责数字孪生的信息采集、传输同步与增强; 模型构建提供获取数据和建立数字化模型的服务; 仿真模拟是根据物理对象当前状态通过物理规律和机理分析预测未来状态的过程; 共性应用则为产品提供全生命周期管理,进行描述、诊断、预测和决策。
(3)应用层:包括智慧城市、智能制造、智慧医疗等多方面应用。数字孪生技术具有普适性特点,可在各行业的场景中落地,应用范围不断拓展。

图:数字孪生产业图谱

2.2 商业模式
几十年来,基础设施以及建筑、工程和施工(AEC)行业一直在各种项目中使用计算机辅助设计(CAD)和建筑信息建模(BIM)软件来创建特定的2D和3D可交付成果,这个行业正在朝着工具和行业云集成套件的模式发展,这为打造新商业模式、行业生态系统和更具协作性的工作方式打开了一扇大门。
随着数字孪生技术的应用发展,AEC行业企业也看到了通过为客户管理和维护基础设施数字孪生带来的新收入机会。
在基础设施行业顺应新工作方式的同时,这些新的商业模式也在颠覆基础设施行业,带来新的机会。正如各种平台模型给音乐、书籍、零售和零工经济服务等行业带来的影响一样,数字孪生也有可能让基础设施行业从中受益。
由于数字孪生是基于云的平台业务模式,因此它不仅为围绕核心数字孪生模型的运营和维护服务带来了可能性,还有围绕这些孪生模型提供增值的数字服务,例如可视化、协作、物理安全和网络安全、数据分析和支持AI的预防性维护。
此外,基础设施开发商还可以与数字孪生提供商和周边服务供应商生态系统展开合作,通过出售实物资产以及通过数字孪生模型提供持续的数字服务中受益。随着时间的推移,这些基于订阅的服务可能会大大增加原始销售价格。例如,一个10万平方英尺的房地产项目可以在五年内从数字孪生相关服务中获得100万美元的附加收入,并且近80%的资产生命周期价值是在运营中实现的。
2.3 技术发展
数字孪生的技术实现依赖于诸多新技术的发展和高度集成以及跨学科知识的综合应用,不仅是一个复杂的、协同的系统工程,涉及的关键技术方法还包括建模、大数据分析、机器学习、模拟仿真等。
举例而言,如果把数字孪生的构建比作“数字人”的创造,则其核心的建模过程相当于骨架的搭建过程;采集数据、开展数据治理和大数据分析,相当于生成人的肌肉组织;而数据在物理世界和赛博空间之间的双向流动正如人体的血液,所提供的动能使数字机体不断成长,对物理世界对象的映射更趋精准;模拟仿真使“数字人”具备智慧,从而使通过赛博空间高效率、低成本优化物理实体成为可能。
图 数字孪生对象从“实物”演进到“实体”

资料来源:资产信息网 千际投行
(1)数字孪生建模技术经历了从实物的“组件组装”式建模到复杂实体的多维深度融合建模的发展。
建模是数字孪生落地应用的引擎。以前,数字孪生建模一般是通过将不同领域的独立模型“组装”成更大的模型来实现。产品、设备等实物通过“组装”建模可以达到较好的效果,但复杂实体的建模往往是跨领域、跨类型、跨尺度,涉及多个维度,通过单一维度的“组件组装”,建模效果欠佳。
多维深度融合建模技术的逐渐成熟,支撑更复杂的实体组织或数字城市的孪生模型构建。多维度建模技术的引入,通过融合不同粒度的属性、行为、特征等“多空间尺度”,以及刻画物理对象随时间推进的演化过程、实时动态运行过程、外部环境与干扰影响等“多时间尺度”模型,使数字孪生模型能够同时反映建模对象在微观和宏观层面上的特征。
(2)深度学习、强化学习等新兴机器学习技术的发展使得大数据分析能力显著提升,这种分析能力是构建面向实体的复杂数字孪生体的基础支撑。
当前,企业内部各部门数据统计口径不一、数据的自采率和实时性不高等问题普遍存在,制约了企业数字孪生刻画的准确度。随着深度学习、强化学习等新兴机器学习技术的引入,实现多维异构数据的深度特征提取,大大提高了数据分析效率,使得构建面向企业的复杂数字孪生体成为可能。
(3)模拟仿真技术从早期的有限元分析对物理场的仿真,发展到网络模型对复杂实体组织的仿真。
有限元分析主要关注某个专业领域,比如实物的应力或疲劳等,但物理现象往往都不是单独存在的,例如只要运动就会产生热,而热反过来又影响一些材料属性。这种物理系统的耦合就是多物理场,分析复杂度要比单独分析一个物理场大得多。而由于实体组织更加复杂,除了传统的物理特性外,还涉及复杂的业务因素,如工业制造企业需要面向人、机、料、法、环、财等多个要素,且须考虑多要素间的复杂关系,需要依靠分布式仿真、交互式仿真、智能Agent等网络模型不断进行迭代发展。
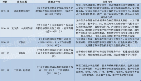
2.4 政策监管
近年来,我国多部委密集出台相关政策,助力数字孪生技术和应用发展。《关于推动先进制造业和现代服务业深度融合发展的实施意见》(发改产业〔2019〕1762号),提出支持数字孪生技术在工业领域的应用;《关于推进“上云用数赋智”行动 培育新经济发展实施方案》(发改高技〔2020〕552号)将数字孪生与大数据、人工智能、5G等数字技术并列,支持相关行业和企业发展数字孪生技术;《国民经济和社会发展第十四个五年规划和 2035 年远景目标纲要》,将“探索建设数字孪生城市”纳入加快数字社会建设步伐的重点工作任务。此外,上海、浙江、广东等省市加快启动数字孪生城市建设试点示范,推动数字经济与实体经济深度融合。

资料来源:资产信息网 千际投行 公开资料整理
第三章 行业估值、定价机制和全球龙头企业
3.1 行业综合财务分析和估值方法




钢铁行业估值方法可以选择市盈率估值法、PEG估值法、市净率估值法、市现率、P/S市销率估值法、EV企业价值法、EV/Sales市售率估值法、RNAV重估净资产估值法、EV/EBITDA估值法、DDM估值法、DCF现金流折现估值法、红利折现模型、股权自由现金流折现模型、无杠杆自由现金流折现模型、净资产价值法、经济增加值折现模型、调整现值法、NAV净资产价值估值法、账面价值法、清算价值法、成本重置法、实物期权、LTV/CAC(客户终身价值/客户获得成本)、P/GMV、P/C(customer)、梅特卡夫估值模型、PEV等。
3.2 行业发展和驱动因子
(1)宏观政策。
国家的宏观政策对数字孪生的发展指明了方向。数字孪生是城市发展和建设数字经济的重要落脚点,助力推动城市数字化的建设,来引领城市规划建设向数字化的转变。同时国家的“十四五”规划里面明确的指出,探索建设数字孪生城市,那么多地的政府也在发布的新型智慧城市建设的规划或者意见中提到了,探索建设数字孪生的城市,又以数字孪生为导向来推进新型智慧城市的建设。
(2)技术的发展
新兴的技术是数字孪生发展的一个助推剂。数字孪生以生产生活数字化为内核,以大数据技术为依托,以人工智能、集成电路和物联网为主攻方向,5G大数据、云计算、人工智能等先进的技术,为数字孪生提供了基础的支撑技术。近年来,数字孪生的核心技术也发生了巨大的变化和进步,持续引领数字孪生的技术革命。
(3)用户的需求
行业客户的业务需求,一直在牵引着企业持续的投资,以家族聚焦的业务赛道的客户为例,可以看到无论是应急管理、公共安全、轨道交通、城市交通等客户都存在非常旺盛的业务需求。客户非常渴望期待数字孪生的技术,能够去帮用户解决城市应急管理中看不到的高危险的应用的情景。
3.3 行业风险分析和风险管理
(1)标准体系缺乏
目前,人们尚未建立一套数字孪生标准体系,所以在理论研究与应用实践中往往会出现一些现实隐忧。首先,对数字孪生的理解与沟通缺乏标准辅助。目前,人们对数字孪生的理解与认识是不同的。这将导致人们在交流时存在一定障碍。其次,数字孪生关键技术的研究与实施缺乏标准参考。由于缺乏数字孪生相关模型、数据、连接与服务等标准的参考,从而导致不同数字孪生团队研发的产品兼容性差、难以互相操作,数据集成困难。最后,数字孪生的落地应用缺乏标准指导。由于数字孪生缺乏适用准则、实施要求、支持工具和技术平台等标准参考,容易使用户对数字孪生产生使用困惑。
(2)虚拟模型的真实性不足
数字孪生的主要思想是为物理实体创建一个虚拟模型,以便通过建模和仿真分析来模拟和反映物理实体的状态和行为,并通过虚实交互反馈,预测和控制它们的状态和行为。由此可见,数字孪生的应用发展离不开虚拟模型的构建,而高保真、高精度、高质量的虚拟模型能够实现虚实之间的交互,实时更新与动态演化,从而实现对物理实体世界的动态、真实映射。
但由于人类的认知水平、技术水平以及基础设施的限制,数字孪生中所建立的虚拟模型并不能完全保证真实可信。比如,通过“数字孪生+医疗”的应用,可以对个人健康风险进行实时监测,并及时做出预警,但在时刻监测反馈中所带来的心理暗示、情感融入是否会影响真实性,仍值得考虑。因此,在数字孪生技术的应用与发展过程中,建立一个高保真的数字孪生模型,并使其能够最大程度反映物理实体世界的真实特性,依然任重道远。
(3)网络安全风险
以数字孪生技术为基础的智能制造的虚拟空间与物理空间之间的连接以及过程中各组成部分之间的连接都建立在网络信息流传递的基础之上,随着数字孪生技术与智能制造的加速融合,由封闭系统向开放系统的转变势在必行,系统性的网络安全风险将集中呈现。
一方面,智能制造的基础设备和控制系统面临未知网络风险。原有的基础设备多为长期运行在封闭系统环境下的简单设备,相关的硬件芯片、软件控制系统等都可能存在一定的未知安全漏洞,同时由于缺乏应对互联网环境的固有安全措施,极易遭受网络攻击,进而引发系统紊乱、管理失控乃至系统致瘫等网络安全问题。
另一方面,智能制造系统面临数据安全风险。随着当前网络攻击方式的不断变化,智能制造系统产生和存储了生产管理数据、生产操作数据以及工厂外部数据等海量数据,这些数据可能是通过大数据平台存储,也可能分布在用户、生产终端、设计服务器等多种设备上,任何一个设备的安全问题都可能引发数据是泄密风险。同时,随着智能制造与大数据、云计算的融合,以及第三方协作服务的深度介入、大量异构平台的多层次协作等因素,网络安全风险点急剧增加,带来更多的入侵方式和攻击路径,进一步增加数据安全风险。
在数字孪生体方面存在的某些安全风险:
系统访问:如果黑客可以访问数字孪生,他们可以从其复制的系统或资产中获取信息,并控制这些物理资产,从而导致无法控制的行为。
知识产权盗窃:例如,数字孪生体是知识产权的蓝图;黑客可以对该财产进行逆向工程和重建,同时自行进行研究和开发
信息完整性:当有人访问数据并进行未经授权的更改时,数据可能会失去其完整性。为了保护数据的完整性,必须获取正确的数据,准确地解释它,并实施身份验证和安全过程以防止未经授权的更改。
3.4 竞争分析 – 行业收并购重组
图 深圳桑达(从右往左看)

图 众合科技(从右往左看)

图 延华智能(从右往左看)

图 神州数码(从右往左看)

3.5 中国企业重要参与者

(1)深圳桑达:是一家以电子整机产品、新兴电子元器件等电子高新技术产品为主导的企业。公司主要产品包括手机、税控收款机、高速公路紧急电话等电子整机产品和高清数字电视FBT、DC-AC电源等电子元器件。
(2)神州数码:公司主营业务为云计算和数字化转型业务、信息技术应用创新业务、信息技术应用创新业务。主要产品为云管理服务(MSP)、数字化解决方案(ISV)、视频云产品和服务、超算中心云上服务、信息技术应用创新业务、信息技术应用创新业务。2021年,荣获第二届鼎信杯、金融赛道信息技术应用创新优秀应用产品奖、中国数字化年会年度数据安全产品奖以及2021行业信息化最佳产品。
(3)众合科技:公司主要从事智慧交通及泛半导体业务。智慧交通领域的主要产品为全自动列车运行控制系统、自动售检票系统、列车智能化、综合智能运维、智慧工务、时空大数据平台等。泛半导体领域以半导体单晶硅材料为核心,产品涵盖单晶硅锭、3-8英寸研磨片和抛光片等,并通过自主发展、并购、参股等多种方式对半导体材料、半导体设备、国产替代通用或专用集成电路、传感器等核心技术领域进行了重点布局,促成了“一个核心,多个亮点”的产业发展格局。
3.6 全球重要竞争者
根据2021年的数字孪生市场报告显示,目前数字孪生领域排名前十的企业分别是:通用电气、IBM、美国参数技术公司(PTC)、微软、安思系统、西门子、树液(SAP)、甲骨文、游泳人工智能、博世。
(1)通用电气:是世界上最大的提供技术和服务业务的跨国公司,总部位于美国波士顿。自从托马斯·阿尔瓦·爱迪生创建了通用电气公司以来,GE在公司多元化发展当中逐步成长为出色的跨国公司,业务遍及世界上100多个国家。
(2)IBM:总公司在纽约州阿蒙克市。1911年托马斯·约翰·沃森创立于美国,是全球最大的信息技术和业务解决方案公司,拥有全球雇员 31万多人,业务遍及160多个国家和地区。
该公司创立时的主要业务为商业打字机,之后转为文字处理机,然后到计算机和有关服务。2013年9月19日,IBM收购了英国商业软件厂商Daeja Image Systems,打算将其并入软件集团和企业内容管理(ECM)业务。2014年1月9日,IBM宣布斥资10亿美元组建新部门,负责公司最新电脑系统Watson。
(3)美国参数技术公司:1985年成立,公司总部位于美国马萨诸塞州。自 1985 年以来,PTC 一直为顶尖的客户提供服务、收购重要的公司并创造在业内领先的产品,以帮助用户获得持久的产品和服务优势。该公司的技术解决方案改变了在整个产品生命周期(从概念和设计到采购和服务)中创造产品和提供产品服务的方式。
第四章 未来展望
4.1 数字孪生仍处于发展早期,未来行业集中度有望持续提升
目前,中国数字孪生仍处于早期发展阶段,竞争格局分散且集中度较低。市场主要参与者分为以航天云网、卡奥斯等为代表的技术研发商,以上海优也等为代表的技术咨询服务商以及以比亚迪、特斯联等为代表的技术应用解决方案商,凭借各自研发能力、合作资源、应用拓展能力等优势,谋求市场领先地位。
短期来看,腾讯、阿里巴巴等巨头也在加快数字孪生布局步伐,行业竞争将进一步加剧。长期来看,伴随行业标准和体系逐步成熟,头部玩家会通过合并扩张、上下游合作等战略,加速构建技术、应用场景等方面竞争优势,市场集中度有望不断提升。
4.2 技术演进,推动数字孪生应用场景和应用深度拓展
数字孪生核心流程节点为数据、建模、仿真模拟和预测分析,主要难点在于多源数据的融合、三维可视化渲染以及模拟分析等。
目前,大部分企业仍处于可视化阶段,尚未实现模拟分析,技术整体仍在快速演进中。随着基础理论和关键核心技术瓶颈不断突破,数据源、可视化、模拟仿真等要素将得到持续优化,推动数据集成类型和范围扩展以及建模效率和精度提高,从而进一步推动数字孪生应用广度和深度的提升。
未来,伴随政策环境优化、技术演进及各行业数字化转型旺盛需求,数字孪生行业有望持续向好发展。根据 IDC 数据,到2024年,中国约40%的城市将通过人工智能及数字孪生技术实现现实世界与虚拟世界的融合,提高城市运行效率。
Cover Photo by Marius Masalar on Unsplash
伊甸园真容现世新疆于阗
在线免费阅读/精美PDF版免费下载

微信扫一扫打赏
支付宝扫一扫打赏

