
在深圳,有很多年轻人
乐于探寻事业的多面发展
据智联招聘数据显示
近六成深圳白领都开拓了副业
成为“斜杠青年”
其中
策划、设计、文案
以及剧本杀主持人占比最高
达到18.9%
直播带货也以15.1%的占比
成为不少白领的副业选择

深晚原创栏目《多面深活》将把目光
聚焦在深圳年轻人群体的“斜杠生活”
展现深圳人的另类活法
第一期
小晚为大家介绍一位90后律师博主
被粉丝称为西政“何以琛”的王宝淇

2022年5月
王宝淇打开了小红书软件
开启了他的博主生涯
白天是律师
到了晚上就转身成为小红书热门帅气博主
在繁忙的工作中抽时间来运营社交平台
渐渐成为了他生活中的一部分

作为一名独立律师
王宝淇大部分时间都在处理各种案件
目前,他在深圳某律所工作
主要承接公司法律事务、
商事争议解决、婚姻家事、
劳动仲裁相关的案件

做博主的初心
帮助更多人了解法律常识
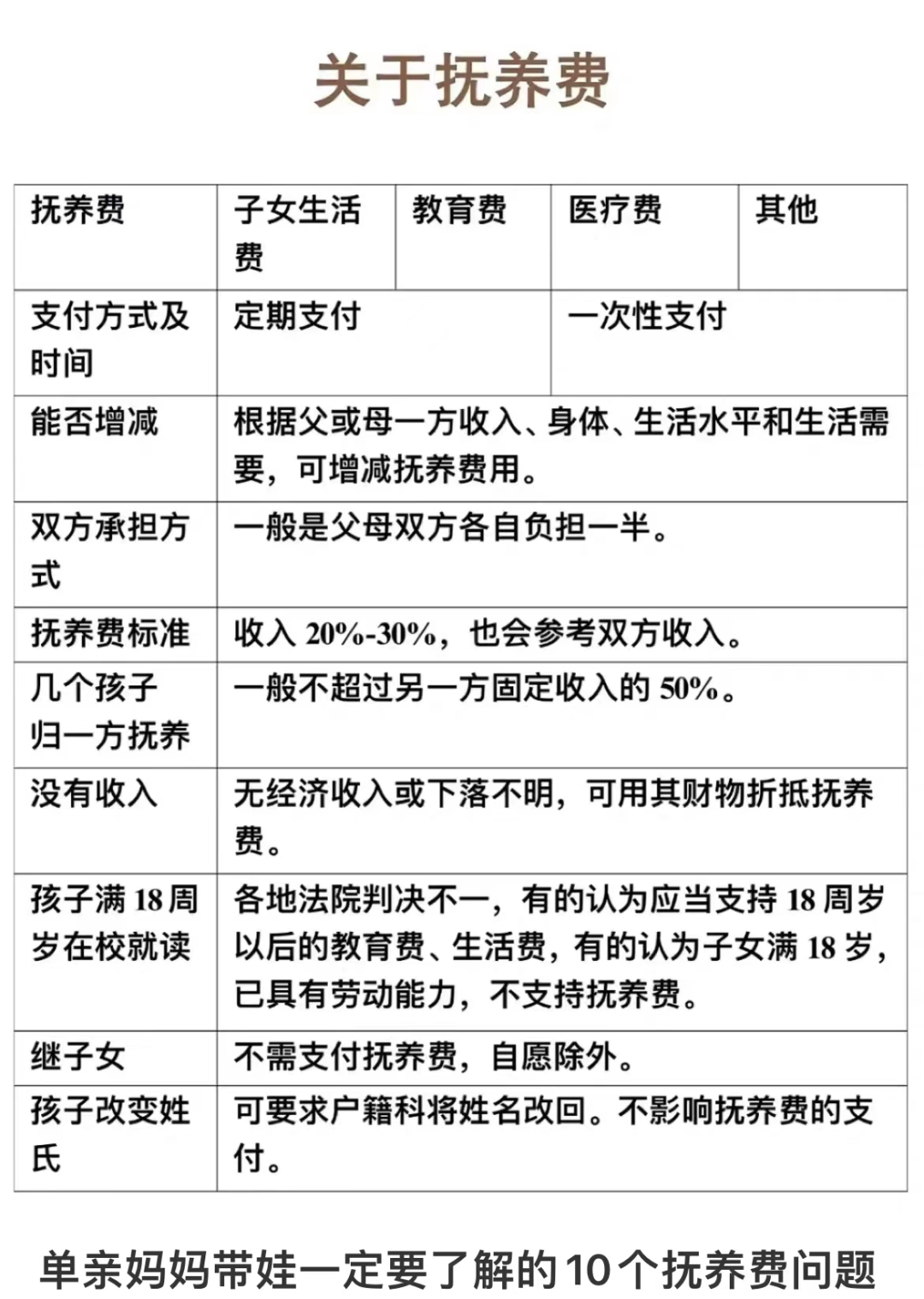
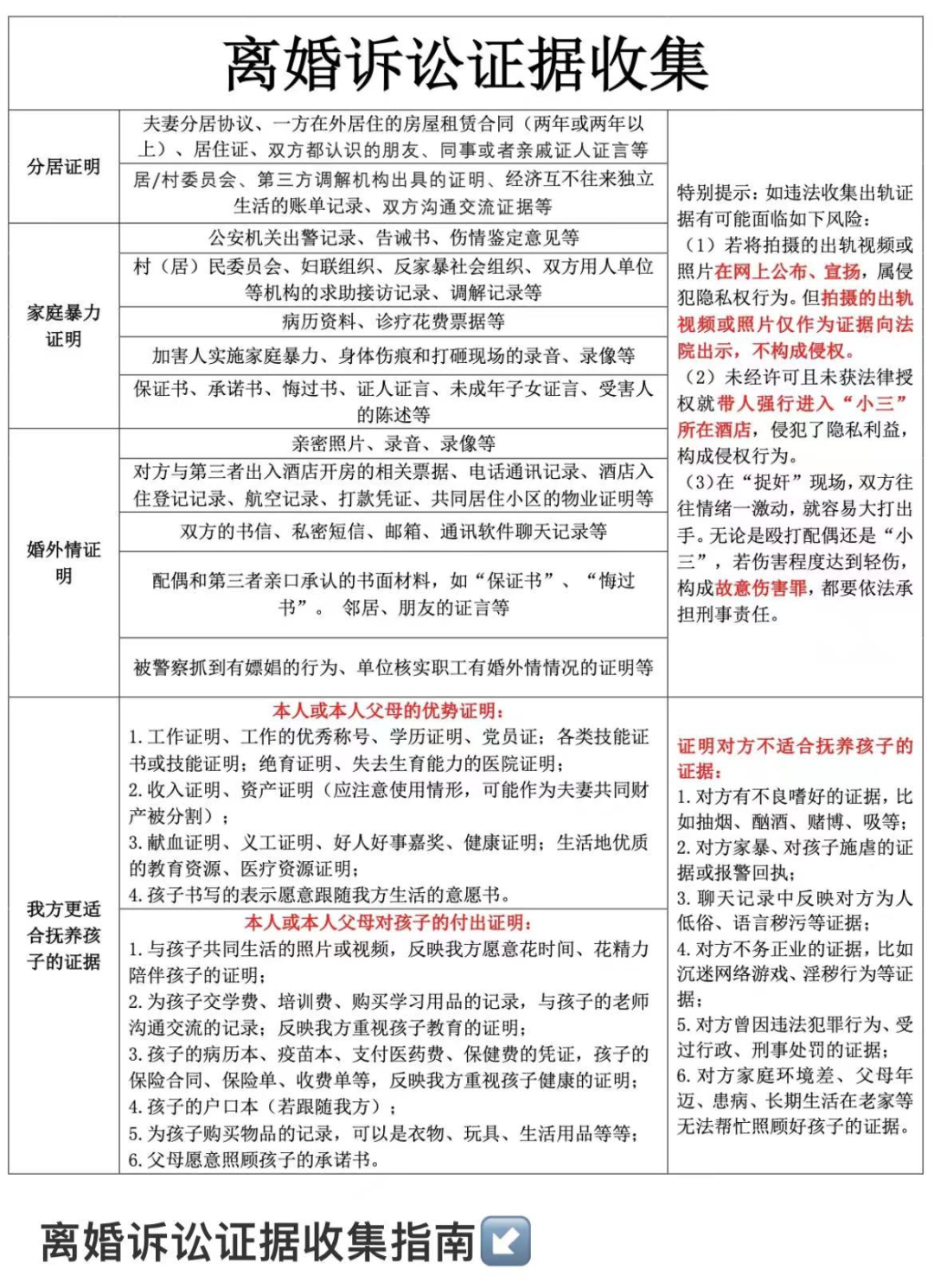
“离婚时如何查询对方隐匿财产指南”“离婚诉讼证据收集指南”“单亲妈妈带娃一定要了解的10个抚养费问题”……这些法律知识帖是王宝淇社交平台上最受欢迎的内容。

小红书截图目前,王宝淇在小红书上不仅会普及一些实用法律常识,还会分享自己做律师的办案手记,有时候也会把小红书当成自己的朋友圈一样,发一些生活照,被不少粉丝夸“帅气”。

谈及为什么要做小红书博主,王宝淇提到自己从2022年3月独立执业以来,承接了很多婚姻家事类的案子,恰巧大部分客户都是女性,然后在跟她们日常的咨询当中,他发现她们连基本的法律常识都不了解,像有位客户是95后,自己带俩娃,结婚后丈夫就不理老婆孩子了;甚至有位客户的老公领证结婚后跑去国外其他地方,直接失联了,这类案件中的女性,她们不知道该去哪里要抚养费,如何维护自己和孩子的权益……
接受了很多类似案子后,他意识到单亲妈妈们面临的困扰急需专业的法律援助和支持,就想着在小红书平台上做一些普法,帮助更多女性朋友。在做博主期间,也会有很多粉丝会向他求助。其中有个粉丝的案例是这样的:
一个原本温馨的四口之家,有儿有女,其乐融融。有一天,正值中年的丈夫突然离世,留下妻子一个人抚养一双儿女。虽然突遭不幸,但丈夫工作的公司给每位员工购买了保险,如果能够得到保险赔偿,也算对这个不幸家庭有些许慰藉。
然而,保险公司调查发现公司在给丈夫投保之前,丈夫向公司隐瞒了自己肾衰竭和极高危高血压的病史,保险公司作出拒赔决定。这位单亲妈妈通过小红书平台找到王宝淇代理这个案件,他用专业知识敏锐地发现了案件中保险公司在投保和核保阶段的漏洞并成功要到了这笔赔偿款。
对于他来说,没想到做博主,也能无意间帮助到一个家庭。
王宝淇工作照结婚忠告
真心与沟通很重要
在接触了很多婚姻家事类的案子后,王宝淇发现至少约40%左右的婚姻问题与缺乏沟通和相互理解相关,“单亲妈妈如果再婚,建议首先需要了解对方的背景情况,例如了解对方的学历、工作及收入情况,对方与前妻何时离的婚以及离婚的原因,与前妻所生育子女情况、身体状况等等。需要提醒的是,我们需要了解这些,并不是指带着世俗的眼光去挑剔对方,而是指如果两个人感情发展到一定阶段,到了谈婚论嫁的时候,两个人彼此最好能坦诚相待,这既是对自己负责,也是对他人负责,有一种爱情叫做,我了解你的优点,我同时也知道你的缺点,但我依然愿意爱你。这样经过深思熟虑后的婚姻相对也会更稳定。”

未来规划
尝试做读书、健身博主
忙碌,是王宝淇普遍的生活方式和工作状态。平日里作为诉讼律师的时间很紧张,不是在律所就是在去法院开庭的路上,所以他的账号大部分是利用空余的时间更新。成为独立律师之后,他对日后的专业方向有了更明晰的规划,往婚姻家事与家族财富传承领域和涉外法律领域发展。
有些粉丝是律师同行,王宝淇会热心回应他们在行业里遇到的一些困惑之处,他们可能是实习律师或是律师助理,在倾听他们的问题时,他也会与他们分享自己在那个阶段所经历的焦虑,用自己的故事来激励他们继续前行。

除了做律师之外,王宝淇未来也想做读书、健身博主,“每个人都应该有多个面向,一个人除了工作还有生活。对我来说,兴趣爱好不仅丰富了我的生活,还舒缓了自己的紧张情绪和压力。”
(本文图片由受访者提供)
《多面深活》栏目将持续寻找
更多深圳“斜杠青年”
如果你有故事
请将“个人简介+联系方式”
发送邮件至“szwbgfwx@163.com”
伊甸园真容现世新疆于阗

			    	微信扫一扫打赏
			    
			    	支付宝扫一扫打赏	
			    
