本文源自:金融界
近两年,得益于人工智能技术的突破,虚拟人频繁出现在大众视野中。进入2022年,一众虚拟人如雨后春笋般出现,虚拟人的应用已逐步蔓延至日常生活中,与此同时,在b站、抖音、小红书等社交软件上,本土虚拟人IP已经强势崛起。
伴随着越来越多的公司开始打造头部虚拟人IP,虚拟人是否能成为元宇宙的“船票”,又将如何颠覆现有IP赛道?发展虚拟人产业长期竞争力的关键因素是什么?近期,开源证券研究所传媒团队发布行业深度报告《元宇宙系列2:虚拟人—产业化高峰将至,决胜在内容和运营——行业深度报告》,我们将紧跟热点,为您深入剖析虚拟人产业发展的决胜之道。
供需共振,虚拟人产业化高峰或将到来
—
1、供给侧:技术难题或已基本解决,大规模虚拟人制作具备条件
虚拟人为多方面高度拟人化的多技术综合产物。根据头豹研究院的定义,虚拟人是指通过计算机图形学、图形渲染、动作捕捉、深度学习、语音合成等技术,打造出的具备数字化外形的虚拟人物。其存在于非物理世界中,依托显示设备呈现形象。根据《2020虚拟数字人白皮书》,与机器人不同的是,虚拟人拥有人的外观(具有特定的性别、性格等人物特征)、人的行为(具有用语言、面部表情和肢体动作表达的能力)和人的思想(具有识别外界环境、并能与人交流互动的能力)。
虚拟人依托技术而存在,存在于非物理世界,且在多方面高度拟人化
资料来源:头豹研究院、开源证券研究所虚拟人已发展至以“AI驱动、超写实展现”为特征的成长期。虚拟人自20世纪80年代开始发展,当时技术以手绘为主;随后,传统手绘逐渐被CG、动作捕捉等技术取代,且深度学习算法得到突破,虚拟人的制作过程得以简化,并朝着智能化、便捷化、精细化、多样化的方向演进。如今,虚拟人产业已迈入成长阶段,技术或不再是行业重要壁垒,应用场景逐渐拓宽,厂商蜂拥而至,黄金时代或将来临。
虚拟人已历经多年迭代发展,如今能实现精细化超现实形象制作
资料来源:《2020虚拟数字人白皮书》、开源证券研究所现阶段虚拟人制作主要涉及建模、驱动和渲染三大技术。首先,3D建模为构建虚拟人形象的基础,重点在于实现细节的精细还原;其次,通过将捕捉采集的动作迁移至虚拟人是目前3D虚拟人动作生成的主要方式,核心技术是动作捕捉;最后,渲染技术用于提升虚拟人的逼真程度,实时互动亦需要实现实时渲染。根据Unity技术开放日公布的流程,Unity制作虚拟人先要根据FaceCode标准扫描真人的极限表情,接着要进行模型清理、BlendShap拆分,并修补细节、修贴图和血流图等,之后继续进行Rigiging(包括重定位等)和模型捕捉(使用第三方提供的高精度结果来驱动模型或者真人驱动等),最终渲染完成,形成虚拟人。
得到高分辨率的模型之后仍需要进行修补
资料来源:Unity技术开放日优秀的真人贴图需要满足多项要求
资料来源:Unity技术开放日虚拟人的交互分为真人驱动型和智能驱动型。根据《2020虚拟数字人白皮书》,虚拟人的通用系统框架可概况为五个模块,其中交互模块为拓展项,根据其有无可分为交互型虚拟人(再细分为智能驱动型和真人驱动型)和非交互型虚拟人。真人驱动型虚拟人的制作存在表演捕捉环节,需要利用动补设备捕捉真人的动作关键点变化,接着真人演员再进行相应表演,从而实施驱动虚拟人表演。而智能驱动型虚拟人则是利用深度学习,学习模特语音、唇形、表情参数间的潜在映射关系,形成各自的驱动模型和方式,最终通过高精度的驱动模型还原真人的动作变换。
智能驱动型和真人驱动型虚拟人的技术流程存在一定差异
资料来源:《2020虚拟数字人白皮书》、开源证券研究所引擎升级和技术突破大幅降低虚拟人制作难度。2021年初,虚幻引擎缔造者Epic Games发布超逼真角色创建工具MetaHuman Creator,可以制作高度逼真的人脸并支持人体动作和面部动画,大幅缩短虚拟人的制作时间;2021年11月,英伟达亦推出Omniverse Avatar平台,用于创建交互式 AI 化身;2021年12月27日,百度正式推出“百度智能云曦灵”智能数字人平台,提供一站式的虚拟人的创建与运营服务,实现AI技术赋能。此外,新型渲染技术的出现使虚拟人皮肤纹理变得真实,突破了恐怖谷效应,虚拟人的真实性和实时性实现大幅提升。各方技术的突破和优质引擎的推出均为虚拟人产业提供坚实的底层技术支持,虚拟人产品持续丰富。我们认为,2021年AYAYI、柳夜熙等超写实虚拟人的火热或表明通过引擎建模、渲染、动捕、真人CG等技术已能完成高度仿真的虚拟人创建,技术端难关或已攻克,制作门槛大幅下降。
虚拟人赛道一级市场融资火热,为虚拟人制作提供重要资金支持。2021年下半年以来,一级市场针对虚拟人赛道的投融资交易频繁,主要涉及虚拟人生态、AI内容生成、数字资产综合服务等业务领域,提升了虚拟人相关公司的资金实力。头部互联网厂商也纷纷入场,2021年10月,网易资本领投虚拟人生态公司次世文化,该公司于2018年正式切入虚拟人赛道,2020年推出中国首位超写实KOL翎Ling;2022年1月,字节跳动关联公司北京量子跃动投资杭州李未可科技,以20%的持股比例成为第二大股东,李未可为该公司的AI虚拟人,且公司正积极布局 XR 赛道。
2021年下半年起,虚拟人赛道的投资景气度较高
资料来源:商业数据派、开源证券研究所2、需求端:降本增效、规避真人偶像风险、元宇宙赋能,多因素拉动需求增长
虚拟人可分成服务型和身份型。服务型虚拟人主要用于代替真人服务,是现实世界中服务型角色的虚拟代表。身份型虚拟人多为虚拟IP/偶像,意在推动虚拟内容的生产,亦可是虚拟世界里用户的第二分身。
服务型虚拟人主要为了提供服务,身份型虚拟人多用于娱乐/社交
资料来源:《量子位硬科技深度产业报告——虚拟人》、开源证券研究所需求驱动因素之一:虚拟人的边际成本或持续下降,或部分替代真人,助企业降本增效。根据头豹研究院的数据,以虚拟偶像为例,其成本主要集中于前期的制作方面,占比可达60%,后期的规划运营和商务成本仅为40%。相比真人明星而言,虚拟人或只需前期投入一定的制作成本,后续可以持续使用,且其规模化或带来边际成本持续下降。同时,虚拟人无需考虑时间、精力等因素,可高频次出席品牌活动、不间断参与影视剧制作,影视片酬和代言成本等均可能大幅降低,整体成本或远低于真人偶像。此外,服务型虚拟人主要应用于企业,如虚拟主播、虚拟博物馆讲解员等。根据职友集对于105份样本的统计,2021年博物馆讲解员的平均工资为5100元,若使用虚拟人替代真人服务,或能有效节约人员成本,也为用户提供更为沉浸式的体验。
虚拟偶像的成本主要分为制作成本、规划运营成本和商务成本
资料来源:头豹研究院、开源证券研究所需求驱动因素之二:虚拟偶像或有效降低负面新闻风险,潜在需求较大。2021年以来真人偶像/头部KOL的人设崩塌事件频发,逐步消耗粉丝信任,品牌方亦存在选择风险。而虚拟人为虚拟构建的人物,多为按需定制,人设亦可以事先设定,基本不存在“塌房”风险,根据头豹研究院的调研,2021年62.6%的用户喜欢虚拟偶像是因为其永远不会有负面新闻、永远保持完美状态。各大娱乐公司早已开始积极布局虚拟偶像,如乐华娱乐在2020年推出虚拟偶像女团A-Soul,2021年12月再次推出虚拟偶像男团量子少年。根据艾媒咨询的数据,2021年中国虚拟偶像核心产业规模预计达62.2亿元,带动产业规模1074.9亿元;根据量子位的报告,预计至2030年中国虚拟人市场规模将达到2703亿元,市场需求将持续扩大。
预计2021年中国虚拟偶像核心产业规模达62亿元
数据来源:艾媒咨询、开源证券研究所需求驱动因素之三:虚拟人或代表元宇宙八大要素中的“身份”,是元宇宙的构成要素和交互载体,二者相互赋能。在Roblox招股书提出的元宇宙八大要素中,身份为其中一个重要元素。每一个进入元宇宙世界的用户都需要有一个虚拟身份,那么虚拟人则可作为人类的第二身份,让每个用户都拥有一个自己的虚拟形象、完成新的虚拟人生。同时,元宇宙亦赋予虚拟人更多意义,或在未来让用户和虚拟人实现同一世界内的实时互动。
Roblox提出元宇宙具备八大要素,其中一个为身份
资料来源:Roblox招股书、开源证券研究所我们认为,随着引擎的快速迭代发展,高度写实的数字虚拟人技术难题或已攻克,制作门槛大幅降低,叠加品牌方、营销公司及粉丝用户对于其需求的不断增长,供需两端共振或驱动虚拟人迎来产业化高峰期。
虚拟人产业链下游应用空间打开,依托粉丝经济变现大有可为
—
产业链内基础层和平台层格局相对稳定,应用层仍有较大拓展空间。基础层主要包括制作虚拟人所需的硬件(显示设备、光学器件和传感器等)和软件(建模软件和渲染引擎等),平台层主要包括相关技术(动补系统、AI能力平台等),目前或已形成相对较为稳定的竞争格局。应用层方面,主要包括影视(数字替身等)、传媒(虚拟主播/主持人等)、游戏(数字角色等)、金融(数字员工等)、文旅(虚拟导游/讲解员等)等领域,目前虚拟人仍未实现大面积应用,未来应用层内的公司发展空间广大。
虚拟人的产业链从上至下可分成基础层、平台层和应用层
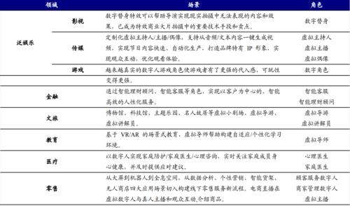
资料来源:《2020虚拟数字人白皮书》、开源证券研究所虚拟人有望赋能众多领域。虚拟人从变现模式可分为To B和To C。To B端主要应用于影视、金融、文旅等领域,变现模式主要为需求方采购服务型虚拟人,以替代真人。To C端针对游戏、传媒等领域,变现模式主要为打造虚拟偶像或虚拟IP,先扩大C端的粉丝流量,再通过流量变现。
虚拟人可以运用至泛娱乐、金融、文旅等领域
资料来源:《2020虚拟数字人白皮书》、开源证券研究所现象级虚拟人IP商业化能力凸显。燃麦科技推出的超写实虚拟人AYAYI仅于小红书亮相1个月后,商业邀约接踵而至,相继与娇兰、保时捷等国际大牌达成合作,2021年9月亦成为阿里巴巴的首个数字人员工,担任天猫超级品牌日的数字主理人。无独有偶,2020年魔珐科技和次世文化共同策划推出的虚拟人翎Ling亦成为商业宠儿,与VOGUE、奈雪的茶、特斯拉、乐町、KEEP等品牌进行了跨界合作。头部虚拟人不仅关注度高涨,商业价值也在不断增长,广受品牌方和广告主的欢迎,变现潜力十足。
超写实虚拟人AYAYI与保时捷达成合作
资料来源:保时捷微信视频号依托粉丝经济,直播带货、广告代言等或为虚拟人IP主要的变现方式。(1)直播带货:目前达人直播带货行业仍不够规范,近期头部主播薇娅、雪梨等相继出现税务问题,对于品牌商和消费者均产生一定影响。而虚拟人不存在相应问题,或为较为优质的替代选择。2020年,虚拟偶像洛天依已经与李佳琦联手为欧舒丹进行跨次元的直播带货,未来持续拓展值得期待。(2)广告代言:虚拟人可成为不会“翻车”的代言人,目前头部虚拟人已接到相关代言活动,且广告代言的表现形式多为静态或视频,对于虚拟人精度和技术的要求低于直播形式,或更容易实现。服务型虚拟人也可以通过打造IP,实现流量变现,如湖南卫视《你好,星期六》的虚拟主持人小漾,若后续随着节目的热播,人气持续提升,亦可成为虚拟偶像,通过直播带货、广告代言等方式变现。
我们预计,即使在总佣金包5%的比例下,虚拟人的单场带货收入仍较为可观
数据来源:开源证券研究所基于中性假设,虚拟人带货总佣金包的比例为10%,那么至2025年,中性预期下,我们预计虚拟人全年直播带货为MCN公司带来1591亿元的收入。
预计至2025年,在中性直播电商渗透率、中性总佣金比例假设下,虚拟人全年为MCN公司带来1591亿元收入
数据来源:开源证券研究所内容创作和运营能力为虚拟人产业链公司长期竞争力的关键
—
1、他山之石:迪士尼IP塑造成功经验为“优质内容放大IP价值,多维度运营扩大变现规模”
迪士尼是好莱坞的巨头影业之一,也是全球著名的IP孵化工厂,源源不断地缔造出经久不衰的动画电影IP。我们以其知名IP《冰雪奇缘》为例进行分析后认为,迪士尼虚拟IP的成功主要系结合当下的时代背景赋予动画电影更强的内涵、塑造更具生命力的人物,与时俱进贴近用户,持续输出优质内容放大IP价值,且后续多维度运维扩大变现规模。
《冰雪奇缘》和《冰雪奇缘2》分别为全球动画电影票房第三和第二名
资料来源:豆瓣、开源证券研究所后续运营:游戏、音乐剧、衍生品等齐上阵,缔造冰雪商业帝国。在首部电影下映之后,为了维持消费者对于冰雪奇缘IP的热情,迪士尼各业务部门打出一套组合拳,陆续推出《冰雪奇缘:冰纷乐》三消手游、《冰雪奇缘》音乐剧等,也在迪士尼乐园内加入了冰雪奇缘的相关元素、时常举行冰雪奇缘主题活动,多维度延伸IP价值并进行变现。与此同时,迪士尼实现全产业授权开发,持续推出相关衍生品,包括图书、公主娃娃玩具、公主裙等,并邀请全球众多国家的明星宣传,保持一定的IP曝光量和相关产品输出节奏,最终实现多渠道的变现,也为迪士尼的消费业务做出较大贡献,《冰雪奇缘》或成为21世纪迪士尼最成功的公主IP。
2、柳夜熙:基于人设的打造、赋予的内涵和后续的运营,或具备虚拟人头部IP潜力
从迪士尼的IP塑造成功之路我们可以发现,对虚拟IP所赋予的内容是基石,后续的运营管理是核心。2021年,由创壹科技推出的超写实虚拟人柳夜熙在抖音上迅速走红,我们认为基于新颖的人设定位、强大的内容创作以及团队的运营能力,柳夜熙有潜力成为虚拟人头部IP。
柳夜熙账号的短视频制作主要涉及选题、PPM、拍摄、后期、成片五大流程
资料来源:创壹视频头部营销/影视上市公司或更受益于虚拟人的商业化
—
头部营销/影视上市公司具备较强的内容创作、流量运营等能力,或拥有更高概率打造出虚拟人头部IP,并成功实现商业化。(1)芒果超媒:公司旗下的芒果TV深耕年轻女性用户群体,或与虚拟人的受众更为类似,对于目标群体的研究更深入、营销打法更擅长。同时,芒果TV拥有较强的内容创造和把控能力,持续推出《明星大侦探》、《乘风破浪的姐姐》等经典自制综艺,或可复制至虚拟人打造。根据QuestMobile的数据,2021年下半年以来芒果TV的MAU已稳定超过2亿,且在2021年6-9月的暑期档超越优酷,成为第三大在线视频平台;芒果超媒的自有平台流量或将助力虚拟人IP的孵化和传播。(2)风语筑:公司是数字化体验服务商,曾打造迪拜世博会中国馆、广州TeamLab沉浸式新媒体大展等,积累了丰富的数字内容创意资源、技术人才和落地场景,相关经验或能应用至虚拟人业务。子公司风语宙已配备虚拟人开发团队,与安徽卫视合作打造虚拟人“安小豚”,商业化落地值得期待。(3)天地在线:公司依托丰富的广告主服务经验,且拥有专业的广告内容创意、策划团队,或可赋能其虚拟人制作和运营。此外,公司在通州紫光科技园21号楼配备20多间数字化影棚(环形数字化影棚、数字虚拟摄影棚和激光数字影棚等),或为虚拟人业务提供强大的基础技术支撑。(4)蓝色光标:公司构建了营销服务全产业链,并推出虚拟直播间及自有IP虚拟人“苏小妹”,虚拟人的商业化或快速落地。其他布局虚拟人的公司包括锋尚文化、浙文互联、捷成股份、云南旅游、星期六、华扬联众、方直科技等。
众多A股上市公司纷纷布局虚拟人板块
资料来源:Wind、开源证券研究所重点推荐芒果超媒,受益标的包括头部影视、营销、演艺类公司
数据来源:Wind、开源证券研究所(未有评级公司盈利预测来自Wind一致预测,股价及市值截至2022年1月27日收盘。)
风险提示:虚拟人的接受度不及预期、虚拟人同质化导致竞争加剧等。
伊甸园真容现世新疆于阗
在线免费阅读/精美PDF版免费下载

微信扫一扫打赏
支付宝扫一扫打赏

