随着新一代信息技术的蓬勃发展,AI、5G、VR、区块链等一众技术与文化创作产业不断融合渗透,传统文创产业也逐渐走向了数字化变革之路。而数字藏品,作为区块链技术应用的典型代表,凭借其可追溯、可确权、可协作的特性,开创了一种新型可确权、可追溯的数字文化消费形式,在品牌营销、文化传播、资产数字化方面均有着关键作用。
但目前,尽管数字藏品用例不断增加,已开始在文化消费、IP打造、元宇宙等领域涌现出具有代表性的知名应用,产业链条也在加速构建中。但由于其发展尚处于早期,数字藏品产业仍存在着安全性能亟待提升、价格机制尚未完善、监管法规仍在探索、市场秩序仍待优化等问题。在此背景下,陀螺研究院撰写《数字藏品发展应用报告》,通过对数字藏品技术概念、市场现状、应用模式等多维度的深入探讨,推动大众数字藏品认知壁垒的降低,促进数字藏品行业高质量发展。
报告核心观点
在NFT基础上,数字藏品兼具去金融性与合规性,是其中国化的合规发展路径。从概念而言,数字藏品由来于NFT,是使用区块链技术通过唯一标识确认权益归属的数字作品、艺术品和商品,能够在区块链网络中标记出其所有者,并对后续的流转进行追溯,包括但不限于数字图片、音乐、视频、电子票证、数字纪念品等各种形式。通过独有的版权追踪与所有权归属证明,数字藏品可为数字文创内容的构建、确权、流转全流程提供切实可行的解决方案,为构建可信透明且有约束力的文化产业运营机制提供了强大的保障。相对于NFT,数字藏品多基于联盟链建设,在关键技术方面并无太大差异,但剥除了NFT所特有的金融与交易属性,具备更强的合规性和可监管性。
开发难度与区块链技术完备性高相关,行业格局呈趋同趋势,产业链与生态迅速成型。目前,我国已有超过200家数字藏品企业,数字藏品交易平台超过百余家。从行业格局而言,鉴于数字藏品开发与区块链技术实力的正相关关系,数字藏品底层区块链架构开发普遍具备难度大、安全要求高、迭代频率高等挑战,当前主要有部分行业头部企业具备开发能力。我国数字藏品行业主要势力仍为传统的互联网知名企业,以蚂蚁、腾讯、百度、京东数科为代表的厂商通过底层技术与解决方案完善产品矩阵。趣链科技等具备原生区块链技术的技术提供商也正积极探索数字藏品以丰富区块链领域应用。在基础设施层面,国家区块链服务网络BSN也于今年推出了专用于NFT构建的BSN-DDC网络。而从版权方与授权方而言,当下数字藏品IP多样性突出,尽管已有等海南文交所、荣宝斋、芒果TV等知名机构均已入局,但尚未出现明显的行业引领者。
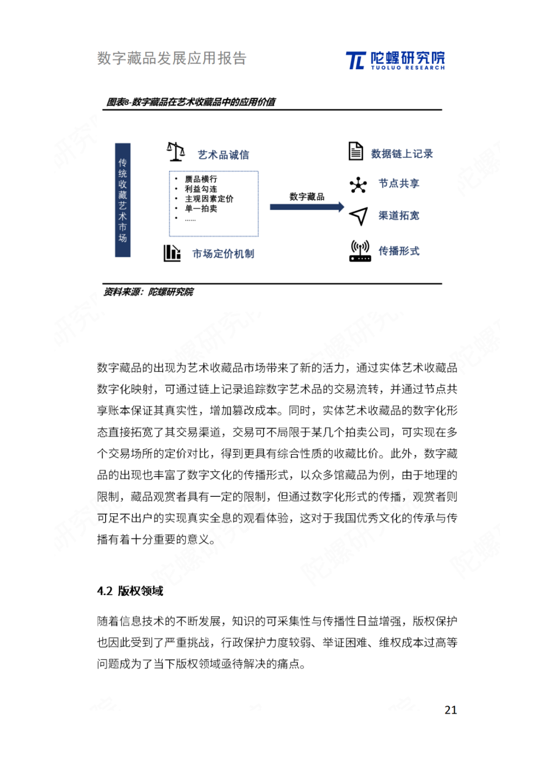
数字藏品多维数据处理标记特性突出,以虚实叙事开创数字资产新模式。在应用价值方面,数字藏品的核心特点在于其链上可对多维复杂度较高的数据对象进行记录与标记,因此其可通过标记事物的所有权实现物品确权,并保证其稀缺性,因而凭借其独特所有权证明构建了创作者经济新模式,而在数字艺术品层面,数字藏品的推出开创了一种新型可确权、可追溯的数字文化消费形式,同时,数字藏品通过标记事物ID并赋予URL链接直接映射至线下实体资产,实现了实体的资产进行数字化构建,增强了实体资产的可编程,推动资产数字化进程。
应用场景广阔,短期加速传统文化领域融合,长期将构建元宇宙场域生态。短期从应用场景而言,随着元宇宙概念的盛行与新一代技术的发展,数字藏品作为数字经济时代的趋势代表,备受市场关注,围绕其的应用场景也在逐渐丰富。短期而言,数字藏品将与艺术品、版权、传统文化内容等融合,给消费领域与文化传播等方面带来新的表达形式;而长期来看,数字藏品通过技术推动完成复杂数据的标记,实现实体资产与数字内容的认证与确权,不仅实现了实体资产的数字化表达,并进一步提升了数字资产的收藏与交易价值,从而有望成为元宇宙热潮下的重要数字资产,在虚实相生的赛博场景内通过链接、交互、社交等多种途径下构建成为场域生态。
规模化发展仍有阻碍,安全与合规是关键。尽管数字藏品在数字文创中的价值逐渐被大众接受,围绕其的应用案例也开始逐步落地,并在经济社会开始展现其效应。但数字藏品仍处于早期发展阶段,不仅技术层面上仍存在智能合约漏洞、中心化储存等问题亟待解决。而来纵观已发售的数字藏品,消费者核心聚焦于其交易的便利性及交易价格的波动性以实现此后的价格涨幅,并不关注数字藏品是否真正具有艺术性,其更多侧重交易投机属性,而由于在流通环节中的阻断,与传统藏品相比,数字藏品的升值能力也正遭受质疑,价格发现机制并不完善,这也因此导致了数字藏品当下数字性与艺术性平衡缺失、泡沫犹在的市场现状,从而进一步增强了数字藏品监管的合规不确定性。此外,以数字藏品代表的数字资产在我国现行法律中应当赋予的财产权利尚未有定论,产权保护与法律规范仍未完善。
报告全文如下:
点击左下“阅读原文”,下载报告。
往期推荐
元宇宙里的下一个万亿机会:Digital Fashion你听说过没?
专业解读:魔鬼藏于细节,网售NFT边界问题
海外五大NFT 平台特色、手续费、交易方式信息解读
2022 Q1阿迪、耐克和古驰NFT销售过亿,时尚行业为何突然发力NFT?
