出品 | 零壹智库
2022年1月13日,以“数字发展:构建新格局、构筑新优势”为主题的2022零壹智库数字经济年会在上海隆重召开。零壹智库已连续3年推出了消费金融系列报告,本次峰会上最新发布的《科技驱动,质效升级:消费金融行业发展报告2021》,是由零壹财经・零壹智库联合中国零售金融智库、《陆家嘴》杂志、《价值线》杂志发布,由中原消费金融、国美信科等公司提供研究支持。
零壹财经执行主编张燕在会上发布报告,她表示,在政策推动下,消费金融“下乡”正成为一种趋势,消费金融公司也将关注民生改善、服务乡村振兴融入ESG发展以及公司治理之中。越来越多的消费金融企业通过自身“软件”与“硬件”优势,发挥消费金融力量,助力乡村振兴。
《科技驱动,质效升级:消费金融行业发展报告2021》【点击文末“阅读原文”,即可下载完整版PDF报告】报告分为市场篇、生态篇、模式篇、消保篇和展望篇五大部分。
从市场篇来看,2021年是“十四五”规划的开局之年,规划中提到“全面促进消费”, “促销费”也是政府工作报告、中央经济会议的主旋律,随着疫情的逐渐好转,消费稳步走向恢复性增长,居民消费结构也在随之改变,预计短期消费贷款的比重也将会得到恢复性提升,信用支付将越来越多地被居民所接受,更多的消费金融需求将被释放出。
作为扩大内需、促消费的重要着力点,消费金融行业似乎走到一个转折点,从2021年1月的《消费金融监管评级办法》;到2月央行给消费金融定调“不宜依赖消费金融扩大消费” ;3月银保监会等五部委联合发布的《进一步规范大学生互联网消费贷款监督管理工作的通知》明确小额贷款公司不得向大学生发放互联网消费贷款,进一步加强消费金融公司、商业银行等持牌金融机构大学生互联网消费贷款业务风险管理;随后国家对医美、教育两大场景的监管,也使得对应场景的消费贷受到影响。如果说2020年是“规范与鼓励发展并重”的一年,2021年则是消费金融的监管进一步规范,科技驱动消费金融服务质效提升,金融消费者权益保护加强,行业有序发展的一年,消费金融进入存量整治与规范监管的时代。
从消费金融行业生态来看,消费金融供给主体不断增多,市场规模持续扩大。除了以商业银行、消费金融公司为代表的传统消费金融机构,越来越多的互联网平台、金融科技公司走向持牌化发展之路。
2020年消费金融牌照开闸,5家消费金融公司获批,小米、百度、携程、新浪微博、蚂蚁、滴滴等拥有流量、场景、技术优势的互联网大厂纷纷入局消费金融领域,2021年,无消费金融牌照获批,蚂蚁、苏银凯基、唯品富邦3家消费金融公司开业,滴滴、宁波银行均以股权形式获得消费金融牌照,驱动着消费金融朝着持牌化、线上化、平台化发展,竞争加速,行业格局开始重塑。
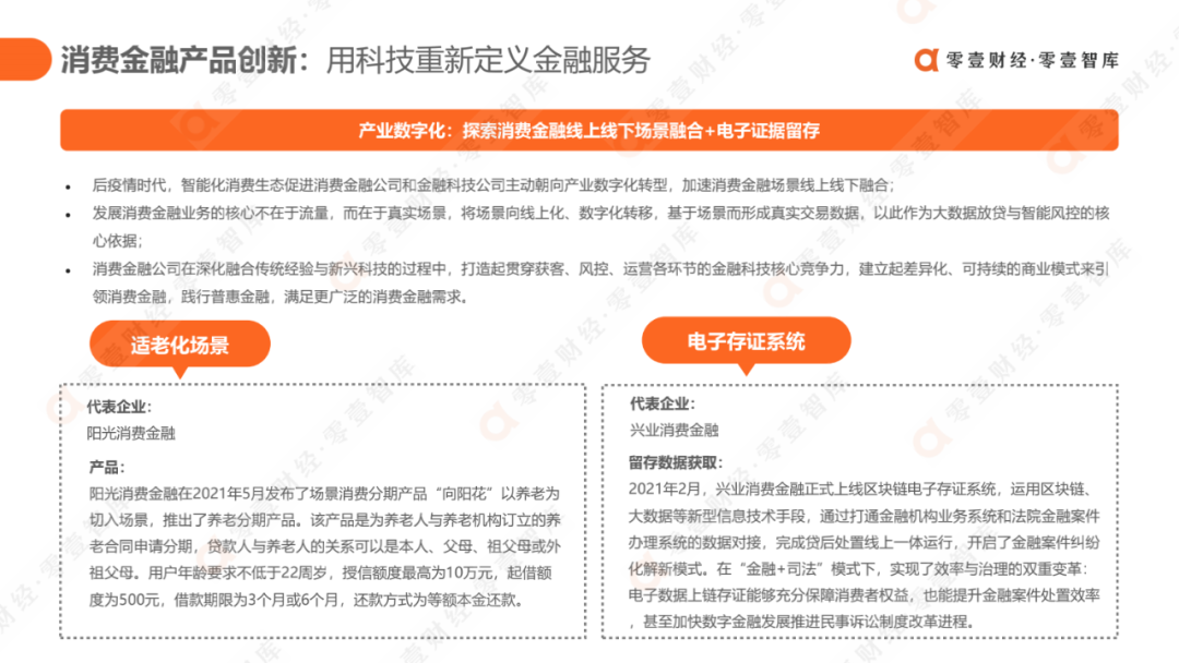
从数字化篇来看,消费金融行业发展中面临着 “非理性借贷、高利率、多头借贷、诱导贷款、暴力催收”等层出不穷的问题,众多消费金融机构、金融科技公司一方面可以从数字化助力产品创新、场景布局、新型风控、ESG理念及乡村振兴等方向,加速推进消费金融产业高质量、合规化发展,质效升级,才能有效改变消费金融行业乱象,助力各类金融机构形成差异化经营战略与竞争优势。
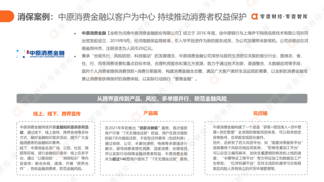
另一方面,也可以从内部治理及外部消费者引导等方面构建安全保护体系,勾勒合规边界,共建和谐消费金融生态。
结合我国消费金融环境,零壹智库基于多家金融机构的调研成果,提出消费金融十大趋势与六大挑战,从垂直细分场景、产品创新化、用户差异化、错位竞争、数字竞争力与长远战略等方面,多措并举才能走出由“高增速”发展向“高质量”发展的消费金融之路。
以下为报告具体内容:
End.
↓↓ 点击“阅读原文”,即可下载完整版PDF报告。
伊甸园真容现世新疆于阗

微信扫一扫打赏
支付宝扫一扫打赏

