来源 |数字化讲习所
作者|吕杨仪编审|李昕
银行信创系列(一)
国有大行及股份行全栈系统改造和信创云建设已成主流
导语
我国金融机构信息化建设起源于银行,也壮大于银行。2021年,我国银行业加速深化信创建设,以国有大行、头部股份制银行为首纷纷启动核心系统升级改造。
据零壹智库、数字化讲习所对银行财报数据统计, 2021年有6家银行金融科技投入超过100亿元。其中,工商银行金融科技投入最高,达到259.87亿元,建设银行、农业银行紧随其后,建设银行科技投入235.76亿元,较上年增长6.63%;农业银行信息科技资金投入总额增长12.2%至205.32亿元。
从投入增速来看,兴业银行2021年金融科技投入增长最高,达到了30.89%,民生银行增速也达到了21.75%。金融科技人员方面,平安银行金融科技人员占到了总员工的22.32%,工商银行金融科技人员占到了总员工的8.10%。从总数上来看,工商银行的金融科技人员最多,达到了35000人。
国有大行和全国性股份制银行的信创建设开展较早,通过对各家银行信创典型案例的整理,主要集中在系统全栈改造、信创云和平台信创建设等方面,部分银行成立的科技子公司也积极参与到信创工作中。
本文为银行信创系列文章,主要介绍国有大行和股份行的信创业务进程,后续会继续推出中小银行信创业务开展的相关文章。
文中涉及到的代表银行及银行科技子公司是:工商银行(601398.SH)、农业银行(601288.SH)、建设银行(601939.SH)、中国银行(601988.SH)、华夏银行(600015.SH)、民生银行(600016.SH)、中信银行(601998.SH)、光大银行(601818.SH)及工银科技、金融壹账通(06638.HK)。
一、国有大行典型信创案例:全栈信创改造和信创云建设
金融信创始于银行,而国有大行又是银行信创的领头羊,通过对国有大行典型信创案例的盘点,发现各家国有大行信创都集中在对于系统全栈的改造,以及信创云、信创平台的建设。
(一)工商银行
1. 工商银行信息系统全分布式转型实践
工商银行以智慧银行生态建设工程(ECOS)为契机,率先启动核心银行信息系统架构转型工作,应用分布式、云计算等新技术。根据公司官网信息显示,2018年工商银行在同业中首家建设了技术领先、体系完备、自主可控的分布式技术体系,实现大型商业银行信息系统从传统集中式架构向全分布式转型,在大型银行中率先通过分布式架构承载主要业务系统运行。
工商银行分布式技术体系基于相关30余项业界主流开源技术,围绕银行业务高可用、高安全的金融需求,对分布式服务、分布式事务等关键技术进行了深度定制,涵盖研发、运行、运维等多个环节,为交易型信息系统实现从业务接入、应用逻辑处理到数据库存储的全栈分布式转型提供完整的技术支撑。
工商银行采用“开源结合自研”模式,攻克主机下移一系列技术难题,建设了符合业务发展需要的金融级云平台,涵盖基础设施云IaaS、应用平台云PaaS、金融生态云SaaS等,为全行IT系统提供标准化、自动化的基础设施和公共技术服务。
在分布式架构转型过程中,工商银行多次遇到业界技术难题及瓶颈。通过组建攻坚克难团队,工商银行共提出了10项行业标准提案,累计申报国家发明专利100余项。围绕应用分布式改造过程中的百余个共性问题、难点领域形成金融级专项解决方案。
2. “一云多芯”金融云信创转型解决方案
工商银行在行业内率先开展基于“一云多芯”技术架构的信创云转型工作,截至2022年已经取得阶段性重要成果,云内信创芯片服务器超过5000台,为全行各类业务应用及办公系统提供全栈信创基础运行支撑环境。工行“一云多芯”信创金融云具备三个显著特点:一是体系完备。技术架构涵盖了IaaS、PaaS、分布式数据库、中间件、大数据等全栈基础平台;二是自主研发。自研PaaS云平台、MySQL分布式数据库iSQL等关键技术平台,提供了关键自主可控能力;三是规模化应用。已经实现了生产、测试、研发全场景规模化应用,经受了金融企业级考验。
工商银行金融信创云平台在兼容适配性方面的工作涵盖硬件和软件两大内容:一是硬件方面,具体体现在具备多芯兼容的特点,一套云平台内可以同时包含Intel x86,鲲鹏芯片、海光芯片等异构芯片服务器。二是软件方面,通过在引入国内领先云产品的基础上进行深度国产化适配改造。信创云在操作系统方面,满足云主机、裸金属及容器等计算服务全面兼容麒麟v7/v10操作系统的能力,同时配套适配高斯DB及iSQL等国产或自研数据库,以及东方通等国产中间件后,具备从硬件设备到云主机、容器、分布式存储、数据库、操作系统、中间件等全栈国产化适配能力。
截至2022年,工商银行云上信创芯片服务器使用规模已超5000台,已供应超20600个信创容器,有效支撑了客户信息、会计核算、实物贵金属、大资管综合管理系统、中间业务管理系统及办公信息化等多个业务系统全栈信创转型工作,其中工商银行办公系统已全面实现单轨运行,实物贵金属业务系统使用占比为100%。
(二)农业银行
1. 农行信创之容器云适配经验
农业银行积极推动信创国产化布局,在IT建设方面发展十分迅速,其中引入云计算平台基础设施来承载新建应用系统已经作为行内的一条刚性原则。信创国产化云的建设也是当下的重要任务,在云计算平台软件与国芯物理服务器、国产操作系统的适配方面也遇到不少的问题与挑战。
农业银行信创云是采用容器及容器调度为核心技术栈的PaaS平台。容器引擎Docker、容器编排调度组件kubernetes和容器网络插件等整体运行于银河麒麟或者CentOS8操作系统之上。服务器方面采用基于海光x86和鲲鹏arm处理器的国产服务器。
根据官网案例信息显示,农业银行信息技术人员基于国芯海光x86服务器安装Centos8操作系统,部署并运行Kubernetes网络插件flannel时出现跨服务器容器网络不通的现象;基于国芯海光x86和鲲鹏arm服务器安装银河麒麟V10操作系统,农业银行部署并运行Kubernetes网络插件flannel时出现跨服务器容器网络不通的现象。
2. 农业银行携手方正国际,打造安全可靠无纸化业务环境
方正国际结合电子签章、版式文档处理等多项具有自主知识产权的技术,打造方正柜面凭证无纸化解决方案,解决农业银行在快速发展过程中出现的诸多问题。截至2020年10月,相关产品已在农业银行2.3万个营业网点投入运行,成效显著。
该方案不仅完全符合传统业务流程,而且通过有机组合具有自主知识产权的方正电子签章、版式文档处理等技术,全面支持国产密码算法SM2和RSA,使业务开展具备高度安全性、易用性、一站式自动化等特点。
该项目依托以下两方面重要的技术:一是方正电子签章技术,采用双签算法技术,既支持国际通用的RSA签名算法,又全面支持国产密码SM2签名算法。方正电子签章技术不仅提供对实物印模电子化功能,还支持通过接口动态生成带有业务校验码的各类业务防伪印章。二是方正电子文档版式处理技术,可将业务办理中的重控电子凭证进行动态裁剪,将业务内容投到手写屏进行用户签字确认;可将回单内容进行裁剪,必要时打印;还可将用户签字及签字轨迹信息合成到重控电子凭证中,或进行回放,还原签字过程。
(三)建设银行
银河麒麟操作系统成功上线建设银行信用卡业务
建设银行信用卡核心系统部分业务于2020年11月15日在全栈信创平台上线,采用以“鲲鹏服务器+麒麟操作系统+高斯数据库”的全栈信创方案。
基于建设银行信用卡核心业务对服务器操作系统在稳定性、可持续性、生态支撑等方面的使用需求和特点,银河麒麟高级服务器操作系统V10通过技术的持续迭代、改进、突破,已经成功支撑建设银行信用卡业务系统和数据库的稳定上线运行。在安全性方面,通过操作系统内生安全增强和数据隔离技术,满足金融行业对服务器操作系统的安全要求。针对信用卡业务和数据库运行环境,分别开展操作系统支撑环境的全面调优和优化,使得各项指标均满足业务的运行要求。
通过持续的技术研发探索和广泛的生态适配测试,银河麒麟高级服务器操作系统以优异的综合性能,为建行提供一个高效、稳定、强适配性与强支撑性的系统运行环境。
(四)中国银行
中国银行企业级技术平台成功投产
中国银行于2020年启动企业级架构建设,旨在形成支撑数字化转型的关键动能。企业级技术平台作为全行IT架构转型的重要实践。
重塑超大规模金融级分布式架构体系:基于自建“云计算+分布式+自主可控”基础平台,采用标准化、服务化、组件化设计方法,建设“高可用、高安全、高弹性、高敏捷、高效能”分布式架构体系。可支撑集团10亿级别客户规模下海量联机访问,达到十万级TPS(笔/秒)业务交易处理能力。
构建“同城双活、异地可实切”的基础架构:在“两地三中心”架构基础上,在主要金融同业中率先实现支撑架构转型、集团服务、外部拓展的四地多中心布局,可同时支持分布式及集中式架构部署。通过双联邦及对等架构设计,可支持同城双中心交易并行处理、异地分钟级整体切换,实现企业级组件“多地多活”,保障高并发、高可用和业务连续性。
统筹设计单元化架构:将单元化部署作为关键基础设计。高效利用云计算、多站点弹性能力,支撑海量业务交易并行处理,成为首家面向全业务领域进行单元化设计的大型商业银行。以客户维度设计模型算法、划分“百库千表”,支持流量、单元、同城、异地四级切换,可实现单元间秒级无感切换及业务流量灵活调拨,支撑应用版本灰度发布。
关键核心技术自主可控:全栈选用自主可控软硬件,开展专项攻关,可支撑国产数据库超大规模联机交易、国产大数据平台PB级金融数据分析。部署信创单元,支持同一系统内“信创”“非信创”单元同时提供服务的混合部署,信创单元可承载核心系统部分业务流量,并可通过流量灰度方式实现信创比例递进增长。打造适配信创软硬件的分布式技术底座。
表1:国有大行典型信创案例(不完全统计)
资料来源:公司官网、数字化讲习所、零壹智库
二、全国性股份制银行典型信创案例:信创云建设加速
全国性股份制银行的金融科技投入仅次于国有大行,在信创方面,股份制银行和国有大行的战略类似,积极部署金融信创云的建设,同时对于各类系统和平台进行信创改造。
(一)华夏银行
华夏银行全栈信创云:业内首家基于ARM架构的全栈分布式容器云平台
华夏银行为了实现“零售网络金融+公司网络金融+开放银行”,开展信息系统架构转型总体策略规划和开放银行IT总体架构设计,打造全栈分布式容器云平台,在此背景下,华夏银行携手华为依托联合创新实验室,采用安全开放基础组件构建业内首家基于arm架构的全栈分布容器云,率先完成开放银行底层IT基座的设计。
依托华夏金融私有云平台,华夏银行业务系统部署周期缩短70%。华夏银行在原有云平台的基础上构建了全栈分布式容器云,打造开放银行平台,同时ARM和x86资源池的双平面部署保障了业务安全和稳定运行,提升了自主掌控能力。
融合多生态:底层融合多样性算力,x86+Arm+Power+GPU,上层融合多OS、多中间件、多数据库,自下至上,各个关键环节均有信创产品,具备了构建端到端全栈信创云的能力。
全面支持分布式云原生架构:秒级弹性,敏捷交付,建成统一开发平台和DevOps流水线,使得业务上线时间大大缩短。
根据华夏银行官网信息显示,截至2021年,华夏云平台承载了总行80%以上的应用系统,云主机数量多达12000余个,为总分行、村镇银行、关联公司服务。
(二)民生银行
1. 民生银行率先启动全栈信创云应用实践,联手四川长虹“天宫”为金融数字化转型打样
民生银行目前在股份制银行中率先启动全栈信创软硬件基础设施建设工作,四川长虹 “天宫”以千万级规模参与其中。
项目建设中整个系统软硬件均由国产化设备及软件组成,其中以天宫TG225 B1作为算力底座,涉及到DWS业务、BMGW区域、Net_Storage、Network、Controller等。
天宫团队结合实践经验与应用场景,积极配合民生银行协调各生态伙伴完成兼容性测试认证,并针对场景做适配调优,打通从咨询到设计、需求、开发、测试、上线、验收等各个阶段的服务,最终实现全栈国产稳定运行,承载行方千万级的客户容量、百万级的日均交易量。/p>
天宫TG225 B1基于鲲鹏多核架构,支持应用、数据库分布式部署,提升数据安全性;支持同城双活、异地多活,提升系统可靠性;加速端边云协同,大数据离线查询场景性能提升30%,大数据实时查询场景性能提升25%,数据仓库TPC-DS性能提升20%,同时整体功耗较低,实现绿色低碳目标。
2. 民生银行电子印章系统通过信创环境验收并实现单轨运行
民生银行的电子印章系统目前已覆盖全行、村镇银行、理财子公司。据民生银行官网数据统计,截至2021年底,民生银行的电子印章系统中管控着超4000枚印章,并对接多个业务系统,年用印文件近300万份,年用印次数近500万次,覆盖民生银行75%以上的行政类用印业务。
在2021年,民生银行对电子印章系统进行了信创改造。益高科技作为民生银行电子印章系统供应商,已顺利完成信创改造项目,实现单轨运行,并于2022年1月5日通过人民银行总行的验收。
益高科技的软件产品可与主流信创产品顺利适配、完全兼容,其功能、性能和兼容性等各方面表现良好,运行安全、稳定、高效,可以满足正在信创改造中民生银行对适配安装的需求及要求。
(三)中信银行
中信银行不断加强数字基础设施底座的构筑,金融信创全栈云保障运行
中信银行以商业级敏捷为目标,持续深化业务与技术融合,截至2021年底,业务需求交付数同比提升72.94%,交付时效同比提速35.00%。中台建设实现重大突破,业务中台推出首批公共业务能力服务,打破了传统“竖井” 系统建设模式;技术中台迈入大规模落地推广阶段,初步建成支撑云原生开发模式的技术底座,实现研发效率的显著提升。
数据中台稳步释放数据价值,全行级数据湖平台和国产数据仓库全面投产,数据整体处理效率提升5倍以上。持续深化基础架构云转型,基础设施云化率达到99.6%,单笔交易系统运维成本同比下降20.1%,基础设施资源交付能力缩短至“小时”级。
作为首批启动金融信创全栈云工程的股份制银行,中信银行已完成测试云、 生产云和生态云布局;建成全行一体化运维、网络安全、数据安全等三大体系;全行安全生产保障能力持续增强。
(四)光大银行
光大银行人民币跨境支付系统信创环境建设项目
光大银行人民币跨境支付系统信创环境建设项目采用全信创软硬件,包括:鲲鹏服务器、麒麟操作系统、自研EverTP中间件、达梦数据库。
人民币跨境支付系统作为光大银行重要关键系统,建设了国产化的备份系统,实现从软件到硬件的全栈国产化适配改造,已于2021年9月投产上线,计划于2022年7月将现有生产环境全部迁移国产化环境运行。
人民币跨境支付系统基于光大银行核心业务系统平台搭建,系统采用传统架构模式,应用服务器、数据库服务器独立部署,集中式管理。应用服务器通过数据连接池连接数据库服务器,应用服务器与数据库服务器均选用光大银行主流的2+2负载均衡模式。在新建的国产化环境中,主要产品配置如下,应用服务器:华为鲲鹏920;操作系统:中标麒麟 linux v10;中间件:EverTP v1.0 ;数据库服务器:华为鲲鹏920;国产数据库:达梦 v8。其中,EverTP是光大银行自研的一款轻量级交易中间件,提供稳定高效的网络通讯传输机制和灵活的服务管控能力,基于evertp可快速构建具有高性能、高可用性的联机业务处理平台。
人民币跨境支付系统使用国产密码算法SM4进行加密;交易和服务均设有超时管理机制,超时交易或服务会被强制关闭并记录相关信息;安全日志涵盖用户关键交易,数据修改、错误信息等内容,并能提供故障诊断依据信息,以文件方式记录安全日志,根据安全分级不同设置不同的保存期限;全方位无死角监控,异常业务在业务发生后第一时间预警,系统资源,系统运行,业务处理情况等定制不同的预警机制等。从系统设计到上线运行全过程都提供尽可能多的安全保障。
表2:全国性股份制银行典型信创案例(不完全统计)
资料来源:公司官网、数字化讲习所、零壹智库
三、银行科技子公司典型信创案例:输出成熟信创经验
在金融信创方面,国有大行和股份制银行开展时间较早,有不少银行成立银行科技子公司,不仅在直属银行的信创建设上有一定贡献,并且银行科技子公司能够将在本银行的信创经验带到其他的中小银行中,参与到其他银行的信创建设当中,在此基础上,我们选择了工银科技和金融壹账通的典型信创案例。
(一)工银科技
1. 工银科技反洗钱平台信创解决方案入围“2021年度信息技术应用创新典型解决方案”
工银科技BRAINS智能反洗钱平台,基于大数据和人工智能技术,面向反洗钱系统建设和模型建设场景,助力金融机构提升反洗钱系统能力。
该平台融入了工商银行领先的反洗钱管理理念,具有模型精准度高、甄别效率效果好、模型配置灵活、平台输出模式灵活、全面适配国产化等优势。平台多次获得监管机构、行业协会的肯定,能够适用于银行、基金、保险、支付等十多个行业上千家金融机构,目前已输出30余家金融机构,有效提升反洗钱系统能力。
2. 工银科技信创国产化转型服务
工银科技依托工商银行实际实施经验,提炼总结信创迁移五步法,为用户提供信创+金融、信创+分布式、信创+云等的全流程实施辅导服务,通过双库并行、灰度发布和回切等一系列方案,实现应用系统透明迁移,降低应用系统迁移成本、控制迁移风险。在信创咨询服务中,可随时了解工行信创研究进展,动态掌握领先信创建设讯息,与工行在信创转型中共同成长,实现企业本质安全。综上,工银科技信创建设经验主要集中在三方面:信创路线规划、信创采购和信创应用迁移上线。
(二)金融壹账通
金融壹账通全新推出基于信创的BANK 4.0
核心系统方面,金融壹账通2021年11月全新推出基于信创的BANK 4.0“壹个客户的银行”,全客户、全业务覆盖,面向各类生态、平台式新一代全数字化核心整车方案。“壹个客户的银行”以核心系统为引擎,为银行打造基于云的从Pass层到SaaS层,涵盖零售、对公、同业、数字化管理经营等全量银行业务的端到端数字化银行整车方案,全面支持国内主流厂商芯片、操作系统、数据库、中间件等自主可控产品,助力银行数字化转型。
相较于传统核心系统统一功能、集中部署、资源配置及服务无差异化的集中式架构,“壹个客户的银行”通过以客户为中心的云原生、极致分布式架构,业务彻底解耦、灵活资源配置、计算前移等能力,实现高并发、弹性无限扩容的灵活架构,支持万级以上TPS吞吐量,提供亿级大容量账户处理能力,无限扩容。通过把产品、账户、交易等完全解耦,将“长交易”微服化,产品组件化,降低核心负载,走向更为彻底的组件化模式。进一步灵活支持银行核心整体替换和“小步快跑”逐步替换等多种系统建设方案,实现更低成本,更高灵活性,更优体验,满足银行数字化转型发展的趋势和要求。
作为技术实力领先的金融科技云服务平台,金融壹账通运用全球领先的人工智能、大数据、区块链等技术,为广大金融机构提供“技术+业务”的解决方案,助力中小银行实现数字化转型,提升自主创新能力。目前金融壹账通围绕金融机构数字化转型需求持续优化组织架构,通过技术、团队、生态环境等全方位支持,帮助广大金融机构,特别是中小银行精准解决数字化痛点,共同推动金融业转型升级高质量发展。
表3:银行科技子公司典型信创案例(不完全统计)
资料来源:公司官网、数字化讲习所、零壹智库
结论
总体来看,国有大行和全国性股份制银行信创工作开展较早,信创发展较为深入,已经开始对核心系统和平台进行信创改造,建设金融信创云等工作,而不是仅仅停留在某一单独项目的信创改造和适配。值得一提的是,各大行成立科技子公司,可以对外输出国有大行和全国性股份制银行的信创经验,服务于更多的金融机构。
银行信创系列(二)
城商行与外部科技厂商深度合作,推进自身信创发展
导语
城商行是我国银行体系的重要组成部分,城商行多扎根于当地,服务于当地。根据零壹智库、数字化讲习所整理的数据,截至2022年6月,我国上市城商行达到30家,其中在A股上市的有18家,在香港上市的有16家,同时在A+H股上市的有4家。城商行正在快速发展之中,其中北京银行、上海银行、南京银行、杭州银行、徽商银行等资产规模在2021年已超万亿。
金融科技投入方面,根据零壹智库、数字化讲习所整理的数据,2021年,北京银行在金融科技方面的投入最多,达到23.2亿元;其次是上海银行,金融科技投入为18.53亿元,南京银行在金融科技上面的投入也超过了10亿元,为13.4亿元。
相比国有大行和股份制银行来说,城商行在金融科技上面的投入还有很大的增长空间,在信创方面,城商行多集中于单个系统和硬件设施的改造,暂时还没有涉及像国有大行和股份制银行那样的全栈系统改造和信创云建设。
在本文中,零壹智库、数字化讲习所将城商行分为已上市城商行和未上市城商行来介绍城商行的典型信创案例。
本文为银行信创系列的第二篇,继第一篇《国有大行及股份行全栈系统改造和信创云建设已成主流|银行信创系列(一)》之后,继续介绍我国城商行的信创业务进程,后续将推出银行信创系列的其他专题,包括农商行和农村信用合作社的信创业务开展情况。
本文涉及到的上市城商行是:北京银行(601169.SH)、上海银行(601229.SH)、南京银行(601009.SH)、杭州银行(600926.SH)、长沙银行(601577.SH)、徽商银行(03698.HK)、中原银行(01216.HK)。
本文涉及到的非上市城商行是:广州银行、赣州银行、红塔银行、秦皇岛银行、福建海峡银行。
一、上市城商行典型信创案例:软硬件信创加速
(一)北京银行
1. 北京银行-北京鲲鹏联合创新中心“北京银行信创生态实验室”正式揭牌
2020年8月21日,北京鲲鹏联合创新中心举行了北京银行信创生态实验室挂牌仪式。
为了加快计算机产业的国产化生态的发展,北京银行与北京鲲鹏联合创新中心携手前行,共同建设鲲鹏生态。双方将通过北京银行信创生态实验室展开联合创新、技术支持、标准制定、测试认证、人才培训等合作,共打造鲲鹏计算新生态。
北京银行信创生态实验室未来主要解决数字化转型中遇到的难点、痛点,在大数据、人工智能等领域孵化出有建设性的方案。信创生态实验室将汇聚行业伙伴,认准新技术领域和前沿技术,打造生态合作赋能新模式,推动协同共赢的新发展。未来,银行数字化发展也将逐步从个人消费金融领域逐步扩散至产业金融领域,依托产业互联网的快速发展,基于线上线下各类数据的分析应用,产业互联网金融也将迎来新的机遇与空间。
2. 北京银行顺利完成可信云分布式系统稳定性能力评估
2022年3月2日,北京银行“顺天”技术平台顺利通过了中国信通院可信云“分布式系统稳定性”能力评估,符合《分布式系统稳定性度量模型》标准要求。“顺天”平台是金融行业首家完成可信云稳定性度量的技术平台。
可信云是中国信通院下属的云计算服务评估品牌,也是我国针对云计算服务的权威评估体系
“顺天”技术平台以“通过技术敏捷实现业务敏捷”为目标,旨在让信息技术更好为金融业务拓展服务。平台通过对300余项开源方案进行改进和扩展,有效地延伸了分布式技术的使用场景,实现了技术标准的统一、应用架构的统一和研发过程的统一,具体业务领域和基础开发平台的分层解耦,构建资源层服务共享式的分布式技术能力,提高整体的灵活性和可维护性,借助敏捷方法DevOps支持持续迭代和运维自动化,推动银行业务系统上云部署,实现面向服务的动态弹性伸缩、智能调度、资源优化利用。
“顺天”平台应用了云端流水线、唯一可信源的制品库、流程管控和质量门禁、自动化发布能力、可观测度量能力等,实现了业务需求条目化、研发任务精细化、集成部署自动化、质量门禁规范联动、工具链集成等功能,实现交付过程中的特定工作自动化,大幅提升交付效率,已成为北京银行数字化转型的强大推进器。
“顺天”平台集成并封装了目前主流的开发工具、开发框架及应用组件,对应用架构提供成熟的解决方案,对整个开发生命周期提供全面的支持。另外,根据官网信息显示,“顺天”平台提供了14项统一的技术规范,2套基础工程,21个金融级后台公共组件插件,一套监控平台,“颐和”微服务治理平台及“永定”容器云部署平台,广泛应用了各种开源的包及组件,具体包括前端、微服务、服务治理、监控、日志、开发环境、中间件、数据库相关、容器云等各个方面。
(二)上海银行
1. 信创加速,升腾中标上海银行“专用电脑设备选型项目”
2020年10月,升腾资讯信创终端独家中标上海银行“专用电脑设备选型项目”,上海银行携手升腾推动信创生态的建设和发展。
基于上海银行金融网点智慧化改造和OA办公桌面升级的需求,升腾结合信创的指导方向,全新研发了业内领先的金融信创终端产品系列,有效解决金融行业在信创落地的实际业务场景中所面临的兼容性问题、安全管理问题等,保障上海银行信创建设工作的有效落实。
根据升腾官网信息显示,此次中标上海银行的信创终端,由升腾自研设计、生产,支持国密算法,在关键软硬件技术上实现信息技术创新,全方位保障信息安全。整机采用分体式设计,体积较PC小50%,具有兼容性强、极致畅快,性能卓越、高效运维等优点,一站式部署管理,并提供软硬件合规管控、资产管理、远程协助、一键升级等功能,可远程处理80%的运维问题。
升腾信创终端将广泛应用于上海银行的网点柜面、OA办公等场景。信创终端在网点柜面的推广,实现了无缝对接存量的身份证读卡器、指纹识别器、无纸化电子签章系统、证件影像采集等外设产品,协助上海银行顺利推广信创落地。
(三)南京银行
1. 南京银行构建基于国产分布式数据库的数据平台
2021年10月,南京银行正式启动“OLAP分布式国产数据库建设项目”,构建基于国产分布式数据库的数据平台。
结合南京银行自身业务架构、业务数据量、数据类型等多角度平衡,长亮科技(300348.SZ)基于具备分析及混合负载能力的华为GaussDB分布式数据库,为南京银行打造了一套先进的数据库集群和云数据库解决方案,成功中标南京银行OLAP分布式国产数据库建设项目。
该解决方案从南京银行数据系统建设现状和未来规划出发,规划了与南京银行相适应的GaussDB集群部署方案设计、集群架构;搭建了满足负载均衡、高可用、容灾的集群环境;编写了《ETL脚本开发规范》等设计、开发规范,为后续Gauss平台建设、维护提供了指引;提供了集群性能调优及SQL优化等技术支持,保障平台平稳运行。
该分布式数据库具备高可扩展性、高性能、高可用等特性,可以很好的满足线上化、高频、多维度、高并发的场景需求,助力业务创新;优化银行IT资产配置,降低投资与运维成本,实现降本增效;作为技术与知识产权自主可控的金融级分布式数据库,可满足国家对金融安全自主可控的要求,为数字化转型护航。
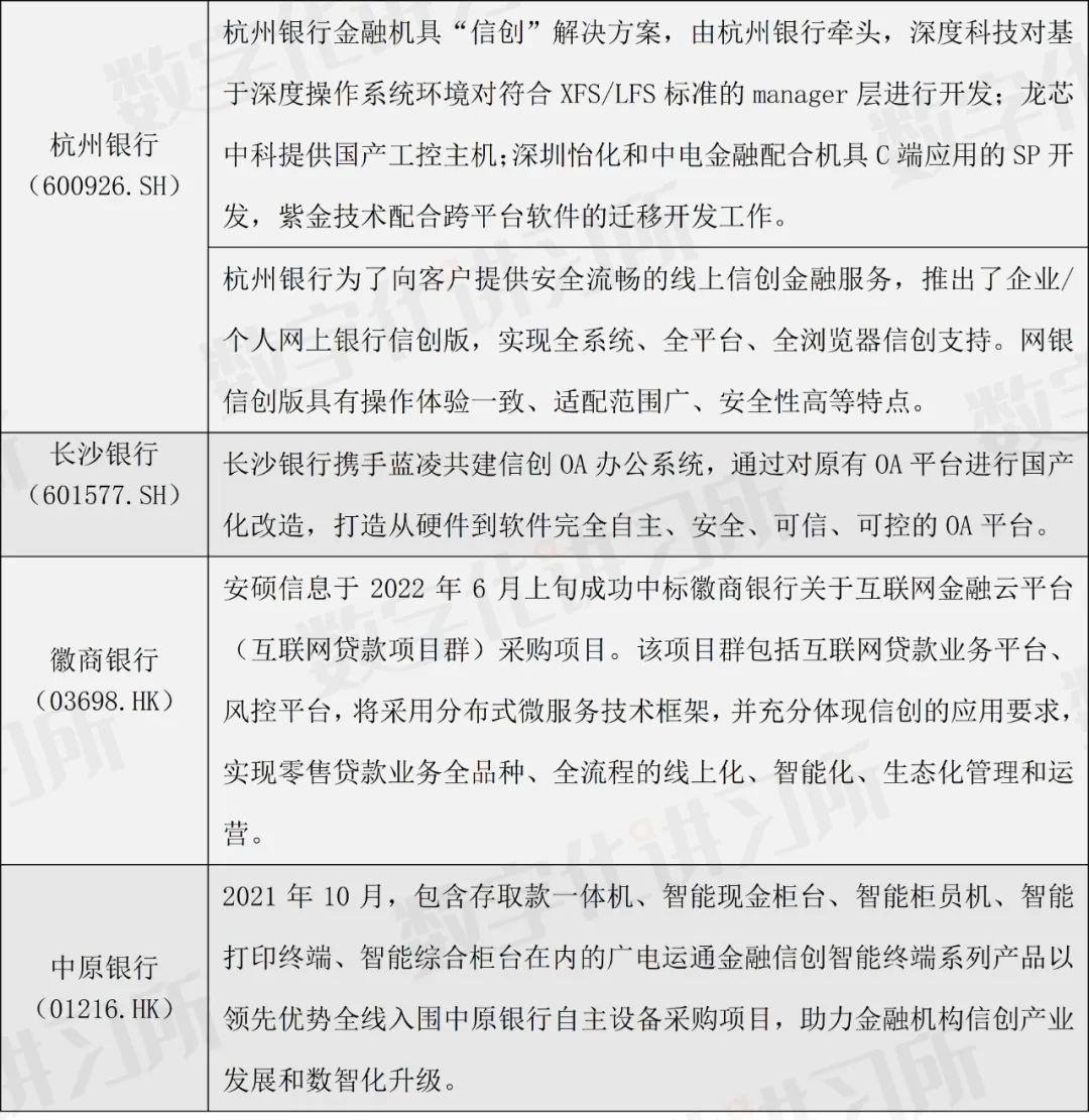
(四)杭州银行
1. 杭州银行金融机具“信创”解决方案亮相
2019年10月,龙芯中科、深度科技、深圳怡化、紫金技术等厂商与杭州银行合作,开发符合XFS/LFS标准下基于龙芯CPU和深度操作系统的跨平台系统。杭州银行成为首家采用龙芯CPU+深度操作系统的先行先试的金融机构。
该项目中,深度科技基于深度操作系统环境对符合XFS/LFS标准的Manager层进行实现,深圳怡化和中电金融配合机具C端应用的SP开发,紫金技术配合跨平台软件的迁移开发工作。
杭州银行在金融机构中率先使用基于龙芯CPU&深度操作系统的现金自助设备,为我国金融机具设备的“金融信创应用”树立了一个新的标杆。
2. 杭州银行网银信创版
杭州银行为了向客户提供安全流畅的线上信创金融服务,推出了企业/个人网上银行信创版,实现全系统、全平台、全浏览器信创支持。网银信创版具有操作体验一致、适配范围广、安全性高等特点。
杭州银行通过调研国产电脑的市场环境,采集并分析机型、软件和使用环境,针对CPU架构类型多样性、操作系统多样性、浏览器多样性的“三多”特征,制定了一套广泛的兼容性、极高的安全性的版本方案,满足不同客户的需求体验。
杭州银行官网信息显示,杭州银行网银信创版能够支持x86、ARM、MIPS、LonngArch等主要对客CPU指令集架构,涵盖统信、麒麟两大国产操作系统,覆盖360浏览器、统信浏览器、奇安信浏览器等主流国产浏览器适配,具有很好的兼容性。
杭州银行网银信创版采用Https+Ajax的技术,通过页面单向、主动通讯来完成安全控件功能。实现本地ip访问控制,有效阻止重放攻击,达到反逆向、反调试、反篡改目标,安全性较强。在数据加密解密方面,通过SM4、SM2等加解密方式对网银中涉及敏感信息的字符串、报文件等信息进行加解密。在签名验签和数据摘要计算方面,通过sm2,sm3算法,在证书引用时建立了完整的证书申请,传输,存储的安全保护体系。在ssl通讯层协议方面,使用CFCA证书进行SSL层的连接。实现数据传输机密性、完整性、收发抗抵赖保护。
杭州银行网银信创版针对各客户电脑多样化的问题,对各类架构和操作系统分别进行适配,同时使用跨平台通信技术,根据国产浏览器特点进行技术架构,最终实现了多架构、全系统支持。
(五)长沙银行
1. 长沙银行携手蓝凌软件共建信创OA办公系统
长沙银行携手蓝凌软件共建信创OA办公系统,通过对原有OA平台进行国产化改造,打造从硬件到软件完全自主、安全、可信、可控的OA平台。
长沙银行对原有OA进行全面优化、升级,实现在国产化服务器平台下的部署实施,从而达到完全自主可控的目标。同时,通过对平台的改造升级,进一步优化完善相关功能应用,满足集团管理和协同的新需求。
在建设基于信创体系的金融行业数字化办公系统时,除了建设符合标准规范的核心应用功能,构建保障系统稳定运行的国产化环境也是不可或缺的,蓝凌信创OA适配国产主流的基础软硬件,能够在国产化部署环境中安全稳定运行,为长沙银行提供信创门户系统、流程管理、公文管理、综合办公、青椒社区等多项功能。
该平台适配国产主流的基础软硬件,覆盖芯片、整机、操作系统、数据库、中间件、浏览器、流版软件、身份认证、电子签章、安全网关,VPN设备等,具备各种组合国产环境调优能力。
(六)徽商银行
1. 徽商银行和安硕信息共建互联网金融云平台
安硕信息(300380.SZ)于2022年6月上旬成功中标徽商银行关于互联网金融云平台(互联网贷款项目群)采购项目。该项目群包括互联网贷款业务平台、风控平台,将采用分布式微服务技术框架,并充分体现信创的应用要求,实现零售贷款业务全品种、全流程的线上化、智能化、生态化管理和运营。
该项目将通过建设互联网贷款平台与风控平台,实现徽商银行零售贷款业务的在线申请、自动审批、自助提款、签约放款、贷后监控、风险预警、催收保全等全流程管理。系统群将支持多法人机构的业务和数据管理,促进徽商银行产品创新、批量获客、风控管理等能力的提升,为徽商银行提供更加多元的信贷模式及融资渠道,全面提升金融服务能力,同时降低运营成本。
(七)中原银行
1. 广电运通金融信创系列产品全线入围中原银行
2021年10月,包含存取款一体机、智能现金柜台、智能柜员机、智能打印终端、智能综合柜台在内的广电运通(002152.SZ)金融信创智能终端系列产品以领先优势全线入围中原银行自主设备采购项目,助力金融机构信创产业发展和数智化升级。
中原银行加快金融信创战略部署,不断提升数字化转型能力。根据官网信息显示,此次广电运通的全面深入合作能够有力支撑中原银行全省18个地市的400多个网点进行国产化迁移和数智化升级,赋能中原银行信创体系建设,助力后续河南地区农信及城商行信创产业布局。
本次入围的广电运通金融信创智能终端系列产品,包括现金系列存取款一体机、智能现金柜台、智能柜员机、智能打印终端以及智能综合柜台产品。该系列产品具备完全自主知识产权、核心模块均系自主研发,实现了真正意义上的安全可控,高效助力银行机构完成国产化替代和数智化升级。
表1:上市城商行典型信创案例
资料来源:公司官网、数字化讲习所、零壹智库
二、非上市城商行典型信创案例:科技厂商助力信创改造
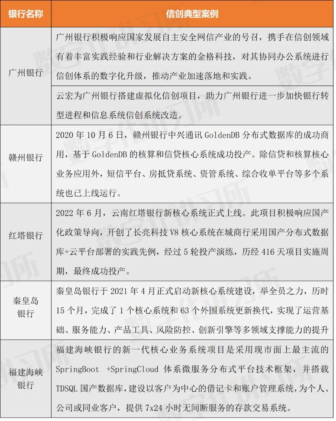
(一)广州银行
1. 金格科技助力广州银行协同办公系统信创体系数字化建设
2021年12月,广州银行携手金格科技,对协同办公系统进行信创体系的数字化升级,推动产业加速落地和实践。
通过金格信创OFD电子签章与广州银行协同办公系统无缝对接,将电子签章技术与OFD文档紧密捆绑在一起,通过OFD文档格式成功替换国外PDF格式,实现文档OFD电子签章加盖,并可验证文档是否被篡改、伪造。同时,通过数字证书来验证发文者的身份防止用户抵赖,从而保障文档的安全可信,打破了与国际厂商深度绑定的情况。
根据金格科技官方信息显示,金格信创OFD电子签章采用SM系列国密算法,通过了国家密码管理局的商用密码技术鉴定,系统设计符合《GM/T 0031-2014安全电子签章密码技术规范》、《GB/T 33481-2016党政机关电子印章应用规范》。
2. 广州银行携手云宏信息加快推进数字化转型
2022年1月,云宏信息为广州银行搭建虚拟化信创项目,助力广州银行进一步加快银行转型进程和信息系统信创系统改造。
广州银行积极响应国家发展自主安全网信产业的号召,携手云宏,对其协同办公系统进行信创体系的数字化升级,推动产业加速落地和实践。
用“加法”打造敏捷创新机制:云宏以自主可控为核心点,跟国内各大主流软硬件厂商完成全面适配,为广州银行的信创数字化转型奠定稳固基石,保障业务系统安全可靠运行。针对运维管理和配置的需求做了大量的创新开发,为广州银行业务管理做“加法”;构建数据统一管理平台,搭建易扩展、高性能的弹性IT架构,形成统一管理视图,实现弹性扩容需求和多个网络区域统一管理,并为信创业务搭建分组,实现业务的集成化管理、精细化管理、智能化管理,避免业务单点故障。
用“减法”降本增效、减轻IT运维压力:云宏虚拟化平台以轻量架构和简单易用的产品特性,对管理资源占用极低,极致还原计算性能的同时,还可以实现降本增效,无需投入过多维护成本;并可去除以往复杂繁琐的网络架构和设备,补足银行IT人员短缺问题,大大简化数据中心的复杂运维,为运维人员做“减法”,减轻繁琐人工任务,让效率得到了有效的提升。
(二)赣州银行
1. 赣州银行携手中兴通讯打造“GoldenDB城商行信贷核心系统应用项目
2019年,赣州银行筹建新一代信贷和核算核心业务系统之前,就开始探索并研究构建满足金融行业需求的信创分布式数据库产品,希望通过实际的项目建设,验证国内银行业关键业务场景下分布式数据库应用方案,实现将业务架构从“集中式”转向“分布式”。赣州银行通过论证和测试,最终选择中兴通讯(000063.SZ)GoldenDB分布式数据库携手完成该项任务。
双方于2020年7月完成生产环境搭建,并在随后的三个多月时间内完成多次严格的功能测试、性能测试、高可靠高可用测试。2020年10月6日,赣州银行基于中兴通讯GoldenDB的核算和信贷核心系统成功投产。除信贷和核算核心业务应用外,短信平台、房抵贷系统、资管系统、综合收单平台等多个系统也已上线运行。
赣州银行中兴通讯GoldenDB分布式数据库的成功商用印证了中兴通讯GoldenDB的先进性、稳定性、安全性、扩展性、可用性,对中小银行探索金新技术安全应用、加快掌握核心技术具有重要意义。
双方在2020年6月份牵头组建金融信创联合实验室,以分布式数据库试点为起点,围绕金融科技关键共性技术问题,建立长久合作共建机制,开展金融科技领域实践,在规划、开发、实施、上线等环节积极探索,加速城商行信创进程。
(三)红塔银行
1. 信创架构下的新核心系统建设,红塔银行项目成功上线
2022年6月,云南红塔银行新核心系统正式上线。此项目积极响应国产化政策导向,开创了长亮科技V8核心系统在城商行采用国产分布式数据库+云平台部署的实践先例,经过5轮投产演练,历经416天项目实施周期,最终成功投产。
红塔银行较早布局数字化转型,围绕“产业银行+科技银行”双轮驱动战略发展思路,为客户提供个性化、智能场景化的创新金融服务。
2021 年 3 月,云南红塔银行启动了新一代核心系统项目群建设,在综合考虑了当前业务的特点、行内的基础设施能力以及未来发展规划的需要之后,采用“云计算+微服务+分布式数据库”的核心系统技术底座。
长亮科技项目组自2021年4月以来,对原有核心系统的业务及技术架构全面进行重构,并承接了总账系统建设与部分数据类系统的改造,基于微服务的弹性伸缩,并有分布式保证高可用、灵活水平扩展的新架构,能够支撑银行未来8-10年业务及战略发展。
根据长亮科技官网信息显示,新核心系统投产后,红塔银行具备服务亿级客户、每天亿级交易量的“双亿”能力,满足平均每分钟处理约50万笔联机交易、交易平均响应时间不高于300毫秒的性能,可以最大程度实现“全集业务双活”。新系统建设充分体现“以客户为中心”理念,让客户享受高效、便捷、多样化的金融服务。
新核心系统新建产品工厂,实现产品组件化、参数化,配置化、模板化,大幅度提升产品化配置能力以及快速投放市场能力,更好地支持银行业务创新;新建定价工厂,灵活实现多维度、多层次的定价支持,帮助银行实现对客户“千人千面”的差异化定价,最大化支撑银行营销策略的落地实施;新建更强健的账户结构,灵活支持虚实结合、本外币一体化的账户体系,满足银行对多种对公、个人复杂业务场景的高效支撑,并具备未来业务的高效拓展能力。
(四)秦皇岛银行
1. 秦皇岛银行新一代核心系统成功投产上线
2022年7月10日,秦皇岛银行新一代核心系统成功投产上线。
秦皇岛银行于2021年4月正式启动新核心系统建设,历时15个月,完成了1个核心系统和63个外围系统更新换代,实现了运营基础、服务能力、产品工具、风险防控、创新引擎等多领域支撑能力的提升,实现了金融服务的流程更优、速度更快、效果更好,极大提升了客户的满意度和获得感。
新一代核心系统新增一户通账户管理、集团现金管理、VIP同号换卡、客户自选卡号、统一回单打印、线上承兑、线上贴现、电子存单线上质押等个性化、多元化功能,同时强化个人信息安全保护和识别能力,有效保障客户信息安全和交易安全。
新一代核心系统通过优化日终结算机制,提高批处理性能,实现账务处理7×24小时不间断。同时,做到了同城双中心部署,满足了突发事件的快速自动恢复和数据零丢失,全方位提升业务连续性水平。
新一代核心系统采用国产分布式数据库,有效降低了对国外数据库的依赖,是河北省首家在传统核心业务场景下使用国产数据库的城商行。
(五)福建海峡银行
1. 科技“换心”,福建海峡银行翻开数字化新篇章
2022年6月,福建海峡银行新一代核心业务系统项目成功投产上线,长亮科技作为此次项目的重要承建商,为海峡银行高质量发展提供了崭新的动力引擎。
长亮科技研发的“微服务+分布式”架构的新一代银行核心系统SunLTTS V8具有业务前瞻性、技术先进性和可扩展性,已经在多家银行验证使用,获得了福建海峡银行的高度认可。
此次为福建海峡银行承建的新一代核心业务系统项目是采用现市面上最主流的SpringBoot +SpringCloud体系微服务分布式平台技术框架,并搭载TDSQL国产数据库,建设以客户为中心的借记卡和账户管理系统,为个人、公司或同业客户,提供7×24小时无间断服务的存款交易系统。
通过服务接入层、平台控制层、服务组件层、数据库层的分层架构体系,来实现核心业务系统的构建与落地,极大的提升开发效率。同时全新的架构体系具备横向扩展、负载均衡、支持服务拆分部署的三大能力,使银行的各类业务能得到最及时、高效、准确的处理,提高银行风险防控水平与经营管理水平,并满足银行不断变化的业务需求,全面提升客户体验。
根据长亮科技官网信息显示,新系统于2022年5月3日正式投产上线,与新核心系统同时上线部署的还有会计核算、总账系统以及数据标准和数据仓库。该系统的顺利上线也翻开了海峡银行高质量发展的新篇章,其中日常跑批由1小时降到约10分钟,季度结息也由3、4个小时降至30分钟,其性能远超原核心系统,真正帮助福建海峡银行实现降本增效、风险可控。
表2:非上市城商行典型信创案例
资料来源:公司官网、数字化讲习所、零壹智库
结论
城商行的信创发展大多借助于外部厂商,采取合作或者是项目招标的方式,对自身的单一系统或者是硬件设备进行改造。发达地区以及上市的城商行有更多的金融科技投入,信创发展也会相对迅速。相比于国有大行和股份制银行来说,城商行整体的信创进程还在相对起步的阶段,有很大的发展空间。
银行信创系列(三)
农商行和农信社信创改造:数据库、OA系统和硬件设施成重点
导语
农村商业银行和农村信用社是银行业下沉到农村和小城镇市场的重要代表,两者都为农业发展和乡村振兴提供资金支持。根据央视网的报道,截至2021年末,全国有农村商业银行和农村信用社约2200家,资产超43万亿元,2021年总净利润达到2319亿元。
根据零壹智库、数字化讲习所不完全统计,截至2022年7月,我国共有13家上市农商行,其中有10家在A股上市,4家在H股上市。金融科技投入方面,不同地域的农商行差距较大,根据年报数据,上海农村商业银行的金融科技投入最多,为8.83亿元,东莞农村商业银行金融科技投入为5.14亿元,广州农村商业银行金融科技投入为4.67亿元,而无锡农村商业银行的金融科技投入仅为874.1万元,远低于其他类型银行的金融科技投入。总体来看,农村商业银行和农村信用社在金融科技投入上还有很大的进步空间。
本文为银行信创系列的第三篇,继前两篇《国有大行及股份行全栈系统改造和信创云建设已成主流|银行信创系列(一)》和《城商行与外部科技厂商深度合作,推进自身信创发展|银行信创系列(二)》介绍了国有大行、全国性股份制银行和城商行的信创业务进程之后,本篇集中介绍中小银行中的农村商业银行和农村信用社的信创业务开展情况。两者在信创工作方面主要集中在数据库和OA的改造,还有硬件设施的替换等。
本文涉及到的12家农村商业银行和农村信用合作社为:
张家港农商银行(简称:张家港行,002839.SZ)、常熟农商银行(简称:常熟银行,601128.SH)、无锡农商银行(简称:无锡银行,600908.SH)、北京农商银行、长沙农商银行、江门农商银行、晋中农商银行;
福建省农村信用社联合社、江西省农村信用社联合社、辽宁省农村信用社联合社、陕西省农村信用社联合社、河北省农村信用社联合社。
一、农商行典型信创案例:基于数据处理能力需求和OA系统更换的信创改造
(一)张家港农商银行
张家港农商行核心业务系统成功采用分布式国产数据库替代
2018年初,张家港农商行开始探索国产分布式数据库方案可行性,并向微众银行交流获取经验,经过组织考察、POC测试、“两地三中心”架构的高可用测试,最终决定采用分布式银行核心业务系统+腾讯TDSQL数据库。
TDSQL分布式数据库与传统集中式数据库在特性上存在较大区别,如采用集中式数据库,数据集中在一个节点,开发无需考虑数据的分布,在实现某些功能时,SQL较复杂;而分布式数据库数据是分散的,所以尽量要求单表操作,SQL简单。为了适配分布式数据库的特点,前期需要花费大量的时间,对平台及业务层代码进行适配性改造,直至改造后的系统性能已完全可以和Oracle相媲美。
根据张家港农商行官网资料显示,2019年8月18日,张家港农商行采用国产数据库的新核心系统上线投产且高效稳定运行,完全实现了以Linux操作系统、TDSQL数据库、X86服务器替代AIX操作系统、Sybase数据库、小型机服务器,成为我国传统商业银行核心业务系统成功采用分布式国产数据库替代国外数据库的首个落地案例。
(二)常熟农商银行
常熟农商银行 “合芯”4.0项目成功上线
2022年4月10日,常熟农商银行举行“合芯”4.0项目成功上线。该项目历时18个月,历经设计规划、开发实施、测试验证、演练上线等环节,采用“分布式应用+微服务架构+分布式国产数据库”体系,构建新一代高性能、高可用、弹性扩展的核心系统,更好保障业务连续性。
根据神州信息(000555.SZ)官网资料显示,“合芯”4.0项目上线后,常熟农商银行业务处理能力将大幅增强,每秒交易处理能力提升46倍,批量代发处理量每分钟大于20万笔,日终批处理缩短至10分钟以内,金融科技实力得到显著提升。
神州信息参与建设的新一代核心业务系统,是常熟农商银行数字化转型的“合芯”4.0工程的关键,一方面有效提升业务创新和服务能力,另一方面通过科技能力的迭代升级,更好发挥金融科技的驱动效用。
在技术层面,此次新核心建设主要亮点在于:1、全面实现分布式:通过引入分布式框架,在应用层面实现核心系统的应用、数据库的分布式部署,能够灵活应对后续信创、国产数据库发展的要求。2、微服务应用的先进性、前瞻性:采用市场主流的微服务技术体系Spring Cloud,对于全行向微服务全面转型迈出了坚实的一步。3、全面支持国家信创:实现了全栈信创架构的建设,数据库实现了国产化与商用库双库并行,不依赖于硬件。4、数据治理落地:按照行内数据治理规范进行核心系统数据标准落地,实现了全行业务数据的标准化治理,提升了数据治理能力,为精准化营销、管理分析、监管合规对于数据的要求奠定了基础。
(三)无锡农商银行
无锡农商银行携手明朝万达共建信创环境数据安全
无锡农商银行经过方案论证、Poc测试、业务环境试用、招投标等一系列严格的流程,明朝万达顺利中标无锡农商银行信创环境数据安全项目。
根据明朝万达官网资料显示,该项目中,明朝万达采用自主研发的数据安全系统,主要通过信创环境中的分类分级、文档加密安全、水印管理、数据流转管控、审批审计等来功能,实现数据全生命周期的安全管控、审计溯源,进一步提升无锡商行信创环境下的数据安全管控能力;同时,在行内形成了覆盖更加全面的数据安全管控体系。
该项目特点如下:1、兼容主流设备:明朝万达数据安全系统全面兼容国内主流软硬件,服务器CPU架构支持ARM、MIPS和X86等;操作系统支持麒麟、通信UOS操作系统等;2、加密算法互通:已部署数据安全系统保护下的密文可以在信创平台直接打开、无障碍应用,将对业务工作的影响降到最低;3、系统功能完善:信创环境数据安全系统同样秉承“源头管控、边界防护、审计溯源”的理念开发,功能和Windows平台相关系统完全一致;4、两个平台统管:能够对传统Windows平台已部署数据安全系统和信创环境下的数据安全系统实现无缝对接,统一管理,分类分级、管控、审批、审计等策略和流程可两个平台共用。
(四)北京农商银行
全国首单信创版利率报备落地北京农商行
中软融鑫竞标成功北京农村商业银行利率报备项目,这是全国范围内信创国产化服务在人民银行新一代利率报备服务中的首次应用。
2021年,中软融鑫根据人民银行实行新一代利率报备统计制度要求,结合信创试点建设工作需要,针对金融机构自身难点与痛点推出了新一代信创版利率报备系统,为有信创国产化需求的用户,结合利率报备产品提供一套完整的从硬件到软件再到利率报备应用的实施方案。
通过部署实施使用信创版本的利率报备产品,既能够按期完成人民银行关于利率报备系统上线的要求,同时根据监管机构要求,开展信创国产化建设的试点工作。
(五)长沙农商银行
长沙农商银行携手蓝凌软件共建OA办公平台
长沙农商银行为了进一步提升行内管理水平与日常办公效率,对银行未来发展提供更良好的信息化支撑,决定携手蓝凌,共建全新的智慧OA办公平台。
新平台构建信息门户、公文管理等应用,建设上传下达的信息传递体系:1、信息门户:打造统一的信息门户,将重要通知、制度、新闻汇集于一个页面中。2、公文管理:蓝凌公文管理平台支持国产化流式文件(WPS等)、版式文件(数科OFD等)和电子签章。3、新闻管理:通过构建新闻管理平台,银行可实现新闻资讯、通知公告、行业动态等各类重要新闻信息的投稿、审核、发布等全周期管理。
流程管理覆盖全公司各业务部门,保障业务高效合规运营:通过构建流程管理平台,长沙农商行可实现覆盖全公司23个业务部门的相关流程在线申请、审批。
打造移动办公、会议管理等平台,提效跨部门组织协同:通过移动办公平台,用户通过手机即可处理文件、审批流程、查看通知、撰写邮件、即时沟通等。银行日常运营中涉及的大小会议众多,通过构建会议管理平台,可实现会议日历查询、会议安排、会议纪要、会议执行情况监督、会议统计等全周期在线管理。集成多业务系统,实现数据互通、单点登录:蓝凌OA通过与人力资源系统、财务系统等应用系统对接,统一消息、统一身份认证,统一门户等,用户通过OA即可单点登录其他系统,其他业务系统的重要事项亦可通过OA待办待阅等功能推送给用户。
通过构建全新智慧OA,长沙农商银行进一步提升了行内上下协同效率,管理水平也得到了大幅的提升。利用信息化手段搭建统一管理平台,固化流程和权限,解决部门职责边界不清、信息传递沟通不畅、流程审批效率偏低等问题;满足银行内部管理的各项要求和外部法规要求;实现银行各个业务系统的数据打通和业务融合。
(六)江门农商银行
江门农商银行引入阿里云原生数据仓库AnalyticDB,实现数据自助分析平台升级
江门农商银行于2021年3月完成自助分析平台的升级换代,由阿里云云原生数据仓库AnalyticDB替代传统DB2数据库,满足银行业务报表、管理会计、风控、营销等多种业务场景需求。
随着自助分析平台使用率逐步提高、数据量日益增大,尤其多人同时对数据量较大的业务主题进行查询分析时,平台出现较为严重的等待现象,影响可用性。此外,单节点DB2数据库的数据处理效率低下,还降低了科技人员开发效率,直接影响数据服务能力。
为解决上述问题,江门农商银行决定对自助分析平台进行技术升级换代,在省联社专有云平台上分配的地市租户环境使用阿里云云原生数据仓库AnalyticDB,以取代传统DB2数据库。
江门农商银行技术负责人表示,阿里云AnalyticDB数据处理平台的引入,大幅提升了行内统计分析和明细查询等工作的效率;省联社专有云平台提供的租户可根据需求进行计算资源的弹性管理,极大地降低了成本。同时,因为产品成熟度高,也几乎没有任何运维成本。
根据阿里云官方信息显示,AnalyticDB是阿里云旗下唯一经过大规模验证的分析类数据库,支撑多年双十一购物节海量数据分析,并在阿里集团多业务场景中获得广泛使用。
(七)山西晋中农商银行
山西晋中农商行基于优炫数据库打造稳定高效的金融数仓
2020年12月,山西晋中农商行数据仓库项目圆满验收。该项目采用优炫数据库UXDB MPP架构,形成用于PB级银行数据仓库,为晋中农商行单位系统提供全面、一致、长期、稳定的数据支持,并通过分析和利用各类业务系统数据实现“数据资产”向“信息价值”的升华。
在整体数据仓库建设过程中,在不影响源数据库以及源应用的正常工作情况下,数据仓库的实时性可以通过调整数据的同步频率不断地提升,布局未来,满足IT架构的演进。
根据优炫软件官网信息显示,基于优炫软件研发的UXDB MPP分布式数据仓库系统,在整体数据仓库的建设中作为核心组件,在生产系统核心数据库和数据仓库之间设计了中间库,完成存量数据的安全保存和高效访问,数据仓库部署采用“shared nothing”架构,多台数据库服务器形成一个集群,节点通过专用或者商业通用网络连接,彼此协同,最大程度上保障数据完整性,形成用于PB级银行数据仓库,满足银行数据仓库的数据兼容、一致性、扩展性与性能需求。
该数据仓库提供大规模并行处理能力,实现 PB级数据在线分析业务;以完善的数据冗余机制,最大程度上保障数据完整性;数据和应用两个层面上保证高可用、无单点故障问题。
表1:农村商业银行典型信创案例
资料来源:公司官网、数字化讲习所、零壹智库
二、农村信用社典型信创案例:硬件改造和软件改造并重
(一)福建省农村信用社联合社
1.福建省农信联社联手东方通推进信创和非信创CRS项目
福建省农村信用社联合社与东方通(300379.SZ)合作已超10年,其中包括ATM自助设备项目、二代MTM项目、自助回单边柜项目等,信创存取款一体机项目也是继续深化双方的合作。
东方通是国内最早自主研发、推出国产化自助机具产品,最早涉足金融信创的企业之一,从2020年起就深度参与了从国有大行、股份制到城商行的多家银行的自助设备信创试点项目。
2021年11月东方通信成功中标“福建省农村信用社联合社2021年自助柜员机-存取款一体机CRS采购项目”和“福建农信信创标准自助机具-存取款一体机CRS项目”。
2.福建省农信联社与中电金融合作存取款一体机采购项目
中电金融中标 “福建省农村信用社联合社2021年自助柜员机-存取款一体机CRS采购项目”与“福建农信信创标准自助机具(存取款一体机(CRS))项目”
根据中电金融官网信息显示,中电金融存取款一体机标准版(自助柜员机-存取款一体机CRS),运用了国际尖端的现金存取款处理技术,打造具有现金处理能力更强、运维成本更低、性能更加高效的现金设备。该设备采用异型插卡口设计具备异物检知功能,同时搭载防盗卡信息和防伪卡装置,设备标配电磁波干扰式防卡信息被盗装置。防侧窥显示屏等全方位安全设计,搭配中电金融自动查库技术,结合软件可实现远程控制设备进行自动清机轧账、自动加钞/回收纸币等功能,减少福建省农村信用社设备运维成本,提高设备现金循环率。
中电金融存取款一体机信创版(国产信创标准自助机具),是基于中电金融的母公司中国电子(CEC)集团旗下的飞腾处理器为核心设计自主安全的工控系统,集成国产BIOS和国产操作系统及控制软件,研发或选用国内自主知识产权的业务功能模块,其产品核心模块采用自主研发且已在市场成熟应用的钞票识别与处理核心技术,是国内首台基于飞腾处理器实现从处理器到操作系统、控制软件完全自主安全,并可上线应用的国产化存取款一体机产品。
(二) 江西省农村信用联合社
江西省农村信用社联合社选择蓝凌信创OA办公系统
2021年12月,江西省农村信用联合社携手蓝凌软件共建信创OA办公系统,打造从硬件到软件完全自主、安全、可信、可控的OA平台。
性能保障:蓝凌软件在项目实施过程中可依据江西省农村信用联合社规模和项目实际情况提供多种部署方式,支持小型规模、中大型规模的不同部署,确保系统性能与功能应用;
自主可控:蓝凌软件携手国产信息安全厂商共同打造符合信创发展要求的行业应用;通过自研底层核心平台,使得江西省农村信用联合社实现底层代码的自主可控;
安全合规:通过为江西省农村信用联合社各个系统应用置入满足合规性要求的安全功能,使其满足国家和政策的安全和合规性要求,规避相关潜在风险;
国产适配:平台适配国产主流的基础软硬件,覆盖芯片、整机、操作系统、数据库、中间件、浏览器、流版软件、身份认证、电子签章、安全网关,VPN设备等,具备各种组合国产环境调优能力。
(三) 辽宁省农村信用社联合社
辽宁省农村信用社联合社新核心正式上线,打造省农信多法人核心系统新标杆
由长亮科技(300348.SZ)建设的辽宁省农村信用社联合社新一代核心系统成功上线,项目在充分整合全行资源的情况下实现了独立、灵活的多法人核心业务系统,辽宁省农村信用社联合社新一代核心系统完全满足全省60家法人机构和15家村镇银行的多样化、差异化业务需求。
根据长亮科技官网资料显示,本次系统投产,长亮科技与辽宁省农村信用社联合社执行投产指令114376条,完成投产任务550项,验证通过案例113826条,顺利到达系统投产“内部试营业”的决策点。2020年8月10日,辽宁省农村信用社联合社新一代核心系统成功上线,新一代核心系统可以充分支持辽宁农信未来8到10年的业务发展需求。
多法人是辽宁省农村信用社联合社一大显著特点,多法人核心业务系统技术架构先进、性能稳定、业务功能全面且扩展性强,可全面支撑辽宁省农村信用社联合社产品创新、客户服务、支付结算等综合性的金融服务。
建立多级法人差异化功能真正实现以客户为中心:新一代核心系统支持多法人运营要求,支持不同法人间的数据隔离、分级共享、个性化需求配置。先进的技术架构高效对接现有系统:新一代核心系统以面向服务的架构和SOA方式,具有良好的跨平台性、跨数据库性。产品配置化大幅提升业务处理能力和效率:新一代核心系统实现了更加灵活的利率工厂、费率工厂、差异化定价;支持产品灵活定制,可将产品的销售属性配置功能下放到法人单位,由法人行在系统的产品框架内自主配置存款产品的利率、产品期限等。跨越式提升系统处理性能:新一代核心系统采用交易核算分离、借贷分离、热点账户处理、数据库分片等机制,通过集群式部署,大幅提升交易处理性能,彻底解决辽宁省农村信用社农保、社保、粮补等大批量代发系统瓶颈问题。
(四) 陕西省农村信用社联合社
陕西省农村信用社联合社网点智能化转型,采用国光信创金融机具
2021年年底,国光信息公司系列信创金融机具(现金智能柜员机、现金附柜、非现智能柜员机(立式)、非现智能柜员机(桌面式)、票据附柜、打印附柜、排队机等)入围陕西省农村信用社联合社招标项目。入围后积极配合省联社,率先完成设备调试,独家配合省联社指定的眉县农商银行、渭城农商银行上线试点。
陕西省农村信用社联合社网点本次转型,充分应用智能化设备、人脸识别、无纸化及OCR等新技术,实现以智能柜员机+远程银行+现场服务人员相结合的厅堂服务模式,意味着更加自动化、智能化的服务。为客户提供全新服务体验,完成传统网点向智能化网点的转型。
江苏国光信息产业股份有限公司是金融信创和非信创领域的整体解决方案供应商,国光系列信创金融机具通过了金融信创生态实验室和工信部软件评测中心测试。帮助陕西省农村信用社联合社打造独具特色的网点应用方案;助力金融业务办理进一步向数字化、智能化、自助化转变;协力陕西省农村信用社联合社打造高效率、低成本的新型网点。
(五) 河北省农村信用社联合社
河北省农村信用社联合社与永中软件共同推进信创建设
河北省联社是河北省营业网点分布最广、员工数量最多、存贷款规模及资产总量最大、支农力度最强的银行业金融机构。截至2021年底,河北省联社共有营业网点超4000个,从业人员5万余人,资产总额超2万亿元,业务规模和资金实力位居全省银行业之首。在数字化的浪潮下,河北省联社加速信创步伐,与永中软件Office深度合作,赋能金融办公安全升级。
为打造更优质的金融服务能力,河北省联社牵头为全省农信社统一采购了永中软件Office专业版办公软件。根据永中软件官网信息显示,永中Office由永中软件自主研发,1100万行源代码完全可控,支持Windows和Linux操作系统,轻松实现跨平台运行,实现对之前使用的国外Office软件的全面替代,推动全省农信社迈出全面信创建设的重要一步。
表2:农村信用社典型信创案例
资料来源:公司官网、数字化讲习所、零壹智库
总结
农村商业银行和农村信用社的信创业务多集中于数据库改造、OA系统的重建以及硬件设施的更换,并且在沿海和江浙沪等南方经济较为发达地区,农村商业银行和农信社的信创进程较快。由于农村商业银行和农村信用社的科技投入在银行体系中属于末位,远低于国有大行、股份制银行和城商行,在信创建设方面的业务量没有其他类型银行丰富,还有很大的发展空间。
End.
伊甸园真容现世新疆于阗

			    	微信扫一扫打赏
			    
			    	支付宝扫一扫打赏	
			    
